LEMON Manuals: Even more car manuals for everyone: 1960-2025
Home >> Acura >> 1986 >> Legend Automatic >> Repair and Diagnosis >> Engine Performance >> System >> Electronic Engine Control System >> Diagnosis & Testing >> Code 12: EGR System
April 5, 2026: LEMON Manuals is launched! Read the announcement.

Code 12: EGR System

Fig 1: Code 12, EGR System Test Chart (Coupe - 1 Of 4)
G61242
Fig 2: Code 12, EGR System Test Chart (Coupe - 2 Of 4)
G47240
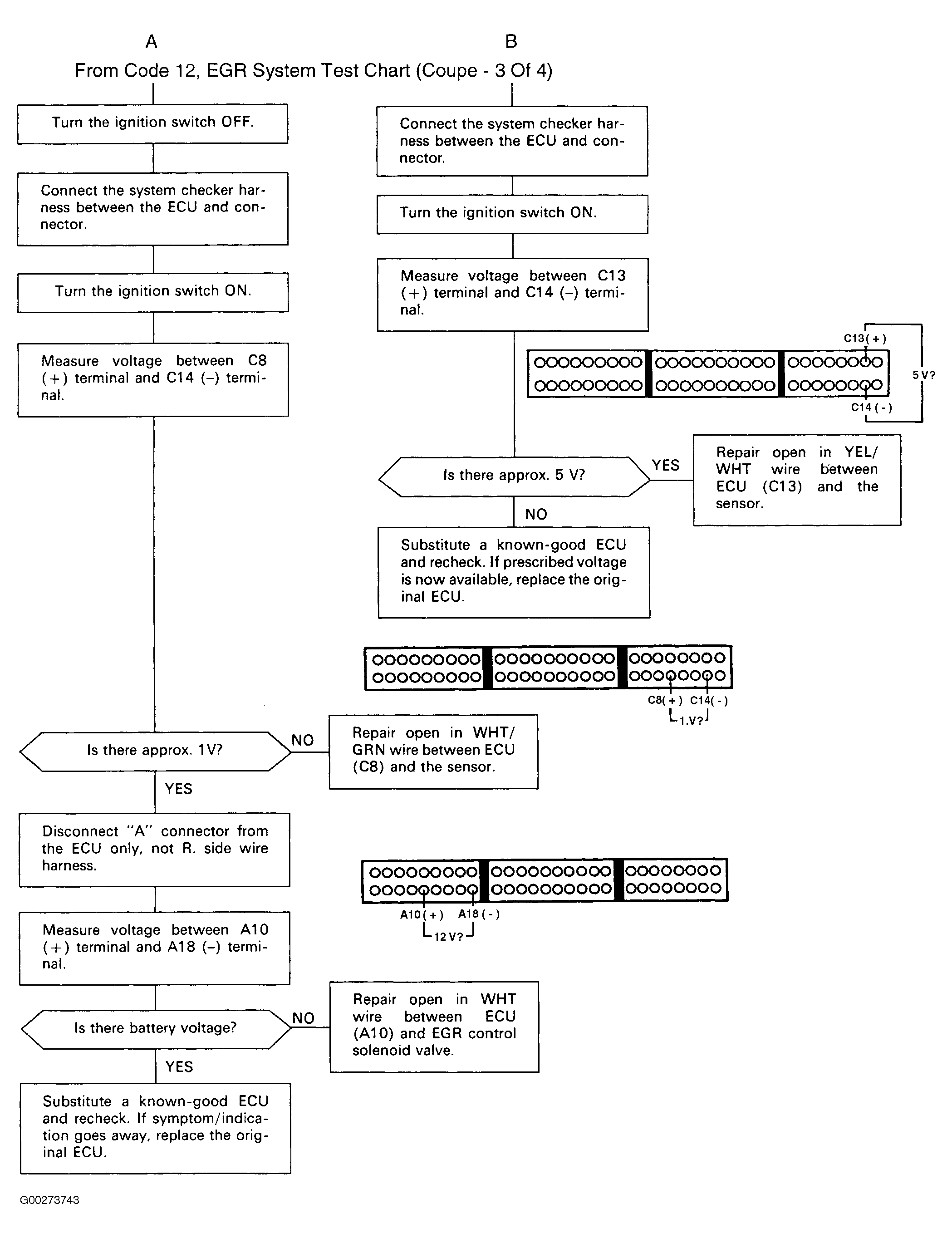
Fig 3: Code 12, EGR System Test Chart (Coupe - 3 Of 4)
G47241
Fig 4: Code 12, EGR System Test Chart (Coupe - 4 Of 4)
G00273743Courtesy of AMERICAN HONDA MOTOR CO., INC.
Fig 5: Code 12, EGR System Test Chart (Sedan - 1 Of 4)
G61243
Fig 6: Code 12, EGR System Test Chart (Sedan - 2 Of 4)
G47242
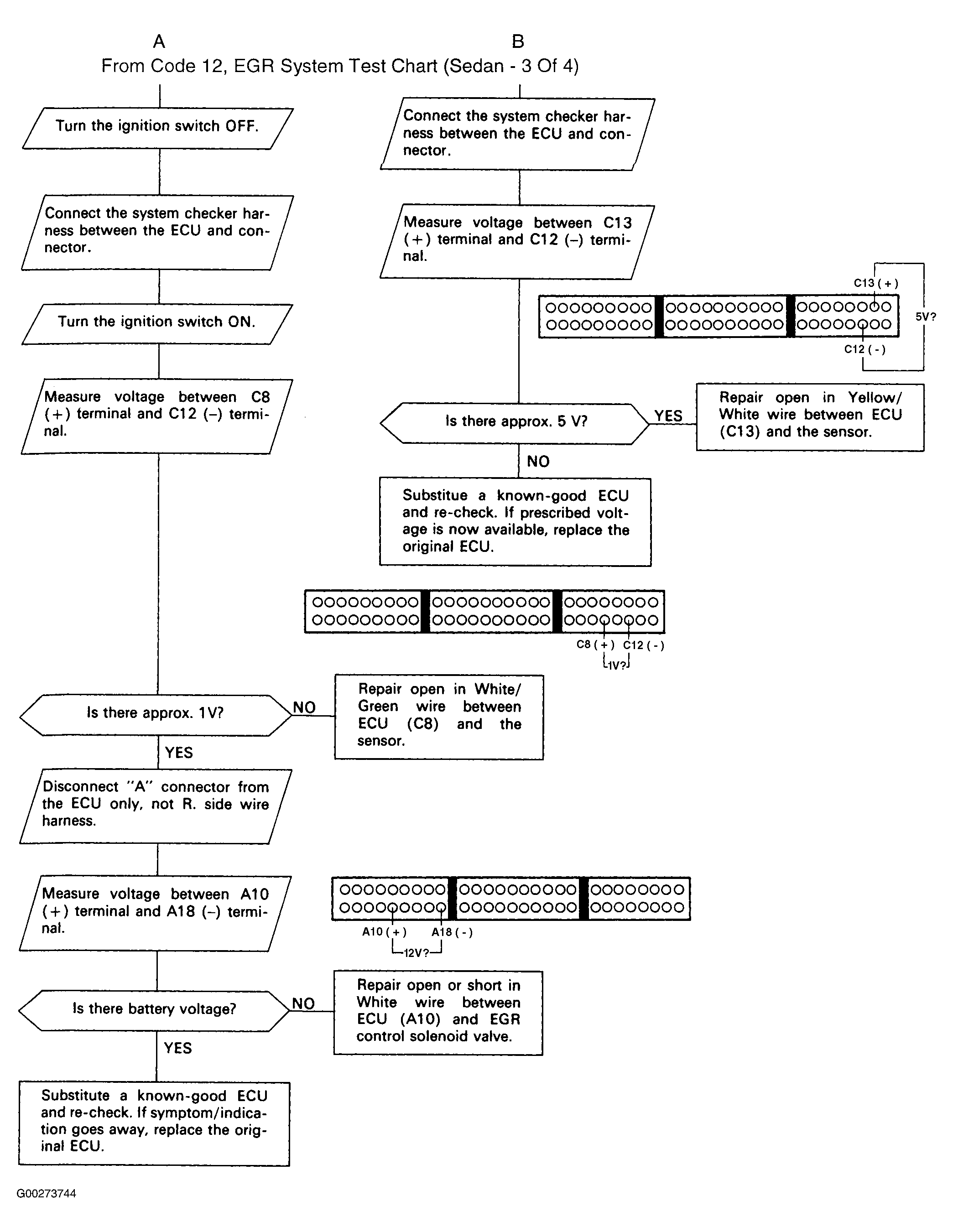
Fig 7: Code 12, EGR System Test Chart (Sedan - 3 Of 4)
G47243
Fig 8: Code 12, EGR System Test Chart (Sedan: 4 Of 4)
G00273744Courtesy of AMERICAN HONDA MOTOR CO., INC.