LEMON Manuals: Even more car manuals for everyone: 1960-2025
Home >> Acura >> 1987 >> Integra LS, 2D Hatchback, Automatic >> Repair and Diagnosis >> Engine Performance >> System >> Electronic Engine Control System >> Testing >> Code Zero - Electronic Control Unit Test
April 5, 2026: LEMON Manuals is launched! Read the announcement.

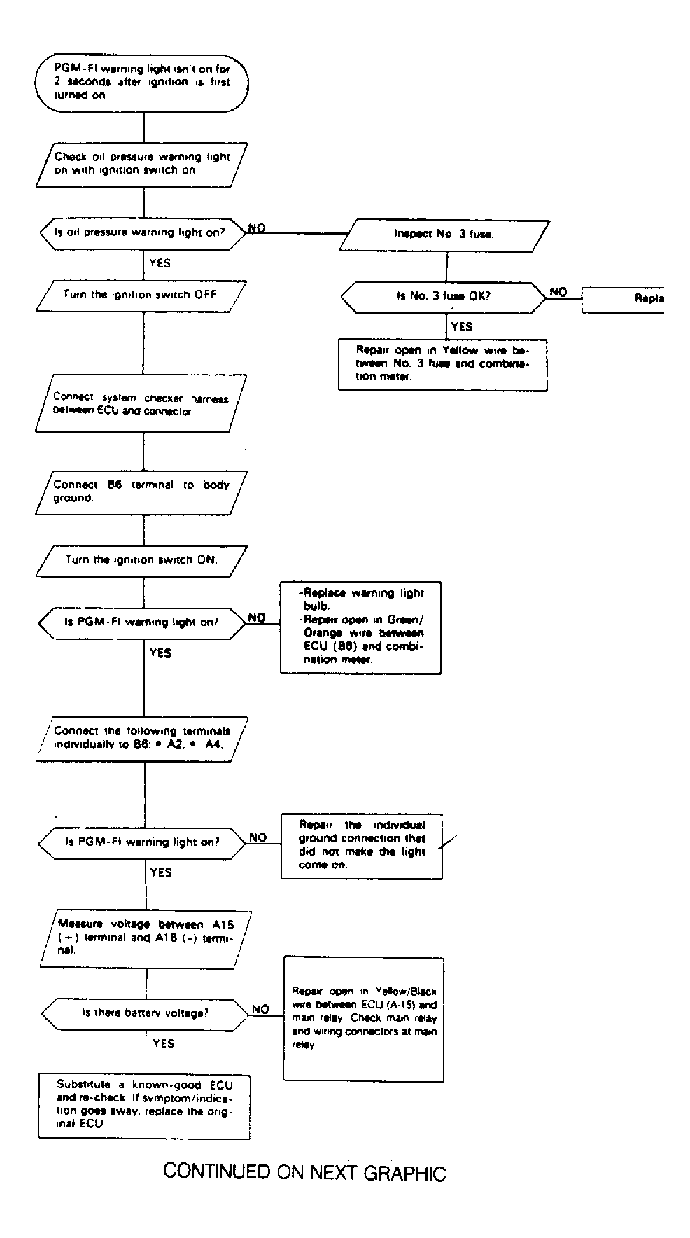
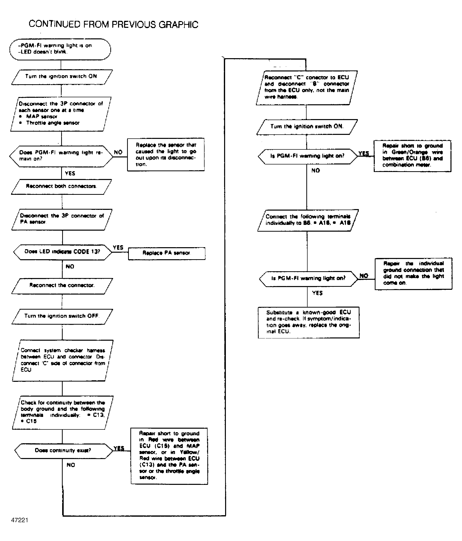
Code Zero - Electronic Control Unit Test

Fig 1: Code Zero, ECU Test Chart, Integra (1 of 2)
G61223
Fig 2: Code Zero, ECU Test Chart, Integra (2 of 2)
G47221