LEMON Manuals: Even more car manuals for everyone: 1960-2025
Home >> Acura >> 2009 >> TL Base >> Repair and Diagnosis (Single Page) >> Electrical >> Body Electrical >> OEM Circuit Diagrams >> Multiplex Integrated Control System >> GA-NET Bus (Navigation with XM Radio)
April 5, 2026: LEMON Manuals is launched! Read the announcement.

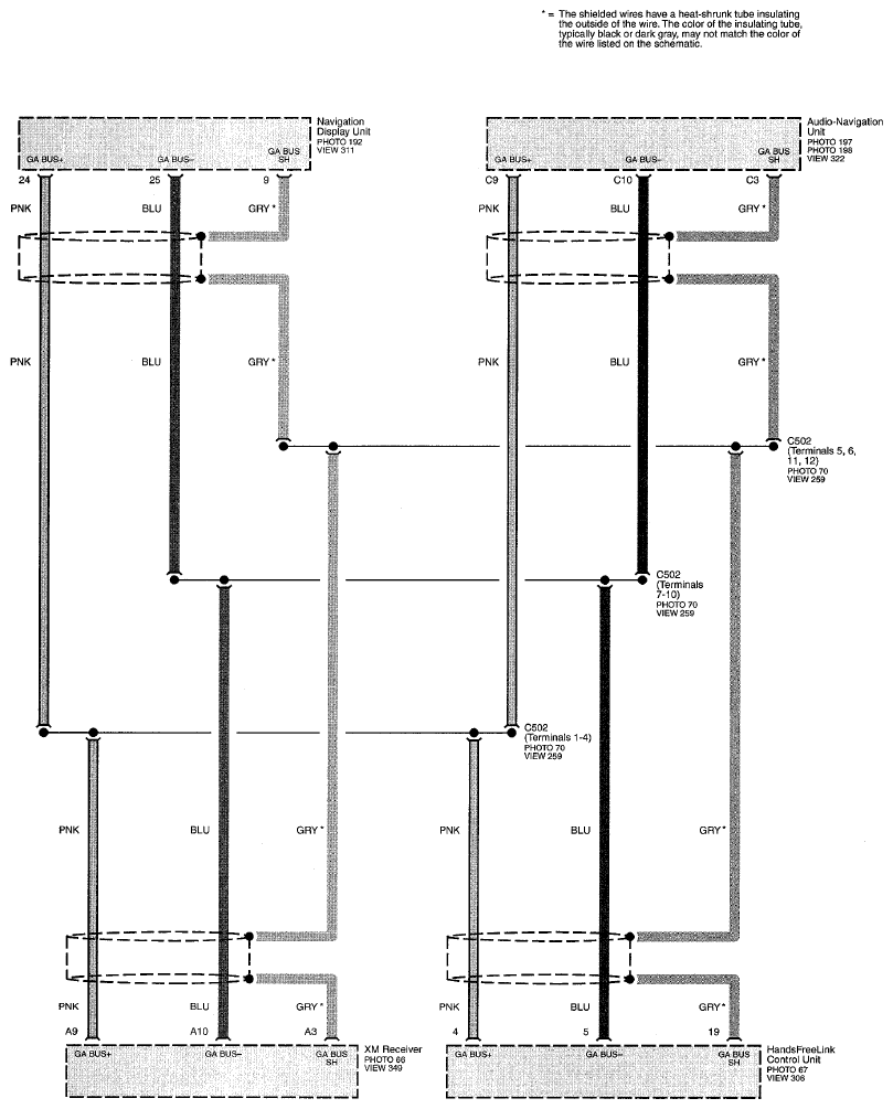
GA-NET Bus (Navigation with XM Radio)

Fig 1: Multiplex Integrated Control System Circuit Diagram - GA-NET Bus (Navigation With XM Radio) (Page 50-14)
G07755327