DTC Advanced Diagnostics: P030A, P030D, P031A, P031D (1.5L Engine)
DTC P030A: No. 1 Cylinder Ignition Coil Circuit Malfunction DTC P030D: No. 2 Cylinder Ignition Coil Circuit Malfunction DTC P031A: No. 3 Cylinder Ignition Coil Circuit Malfunction DTC P031D: No. 4 Cylinder Ignition Coil Circuit Malfunction
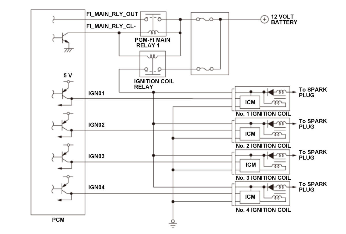
General Description
The ignition coil is triggered at the optimum time by the powertrain control module (PCM) ON/OFF command. The PCM detects a malfunction when the engine is running and the return signal does not change for a specified time, the PCM detects a malfunction and stores a DTC.
Monitor Execution, Sequence, Duration, DTC Type
| Execution | Continuous |
| Sequence | None |
| Duration | 5 seconds or more (when the engine speed is 700 rpm) |
| DTC Type | One drive cycle, MIL on |
Enable Conditions
| Condition | |
|---|---|
| State of the engine | Running |
Malfunction Threshold
The return signal does not change for at least 5 seconds when the ignition coil is triggered.
Possible Cause
The causes shown may not be a complete list of all potential problems, and it is possible that there may be other causes.
DTC: P030A
- No. 1 ignition coil IGN01 line open
- No. 1 ignition coil IGN01 line short to ground
DTC: P030D
- No. 2 ignition coil IGN02 line open
- No. 2 ignition coil IGN02 line short to ground
DTC: P031A
- No. 3 ignition coil IGN03 line open
- No. 3 ignition coil IGN03 line short to ground
DTC: P031D
- No. 4 ignition coil IGN04 line open
- No. 4 ignition coil IGN04 line short to ground
Common
- Ignition coil power supply line open
- Ignition coil ground line open
- Ignition coil internal circuit failure
- PCM internal circuit failure
Diagnosis Details
Conditions for setting the DTC
When a malfunction is detected, the MIL comes on and a Pending DTC, a Confirmed DTC, the freeze data, and the on-board snapshot are stored in the PCM memory.
Conditions for clearing the DTC
The MIL is cleared if the malfunction does not return in three consecutive trips in which the diagnostic runs. The MIL, the Pending DTC, the Confirmed DTC, the freeze data, and the on-board snapshot can be cleared with the scan tool clear command.