LEMON Manuals: Even more car manuals for everyone: 1960-2025
Home >> Audi >> 2014 >> A4 Base >> Repair and Diagnosis >> External Pages >> Different car >> Section 1068 (Rear Climate Control System) >> Description And Operation >> Rear Climate Control - System Operation and Component Description >> System Operation >> System Diagram
April 5, 2026: LEMON Manuals is launched! Read the announcement.

System Diagram

WARNING: This page is about a different car, the 2018 Lincoln Navigator. However, it is still accessible from the selected car via links, so may be relevant.
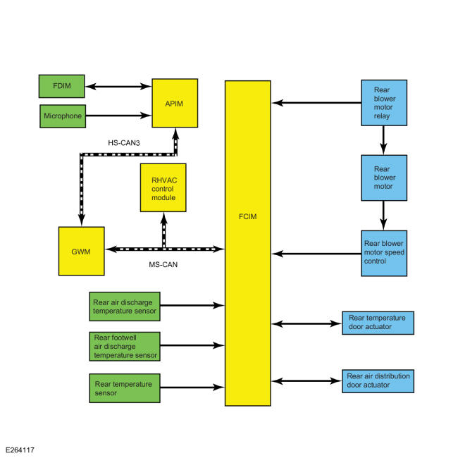
GFD274361Courtesy of FORD MOTOR COMPANY
Item Description
1 FCIM
2 Rear blower motor relay
3 Rear air discharge temperature sensor
4 APIM
5 Rear temperature door actuator
6 FDIM
7 Microphone
8 Rear footwell air discharge temperature sensor
9 Rear temperature sensor
10 Rear blower motor
11 Rear blower motor speed control
12 Rear air distribution door actuator
13 GWM
14 RHVAC control module