LEMON Manuals: Even more car manuals for everyone: 1960-2025
Home >> Audi >> 2014 >> A5 Premium Plus >> Repair and Diagnosis (Single Page) >> Electrical >> Wiring Diagrams >> WIRING DIAGRAM [CAEB, CAED, CPMA, CPMB] (2 Of 2) (CABRIOLET) >> Wiring Diagram >> Transmission Control Module, Vehicle Electrical System Control Module, Selector Lever Sensor System Control Module >> Notes
April 5, 2026: LEMON Manuals is launched! Read the announcement.

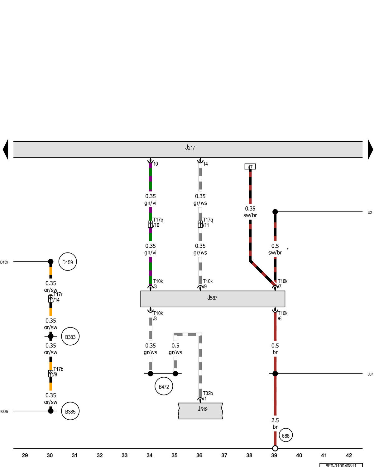
Transmission Control Module, Vehicle Electrical System Control Module, Selector Lever Sensor System Control Module: Notes

GWW8F0-010040811Courtesy of VOLKSWAGEN GROUP OF AMERICA, INC.