LEMON Manuals: Even more car manuals for everyone: 1960-2025
Home >> Audi >> 2021 >> SQ5 Premium Plus >> Repair and Diagnosis (Single Page) >> Electrical >> Wiring Diagrams >> OEM Wiring Diagrams >> Wiring Diagrams >> Brake System >> ASR/ESP Button, Hill Descent Control Button, Control Unit 1 for Driving and Convenience Functions, Roof Rack Recognition Sensor, Vehicle Electrical System Control Module
April 5, 2026: LEMON Manuals is launched! Read the announcement.

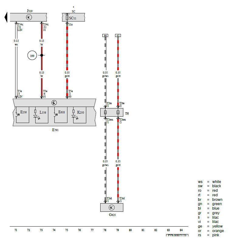
ASR/ESP Button, Hill Descent Control Button, Control Unit 1 for Driving and Convenience Functions, Roof Rack Recognition Sensor, Vehicle Electrical System Control Module

G00611720Courtesy of AUDI OF AMERICA, LLC

E256 -  ASR/ESP Button

E618 -  Hill Descent Control Button

E791 -  Control Unit 1 for Driving and Convenience Functions

G625 -  Roof Rack Recognition Sensor

J519 -  Vehicle Electrical System Control Module

K250 -  Hill Descent Control Indicator Lamp

L156 -  Switch Illumination Bulb

SC -  Fuse Panel C

SC11 -  Fuse 11 (On Fuse Panel C)

T2td -  2-Pin Connector, Black

T2te -  2-Pin Connector, Black

T2tex -  2-Pin Connector, Black

T5e -  5-Pin Connector, Brown

T54c -  54-Pin Connector, Black

TH -  Coupling Point on Roof

199 -  Ground Connection 3 (in Instrument Panel Wiring Harness)

* -  Refer to Applicable Wiring Diagram for Fuse Positions