LEMON Manuals: Even more car manuals for everyone: 1960-2025
Home >> Buick >> 2015 >> Regal GS, AWD >> Repair and Diagnosis >> Accessories & Equipment >> Drivers Assistance Systems - ADAS >> Object Detection And Pedestrian Protection System >> Schematic Wiring Diagrams >> Object Detection Wiring Schematics >> Rearview Camera (UVC with IO5/IO6)
April 5, 2026: LEMON Manuals is launched! Read the announcement.

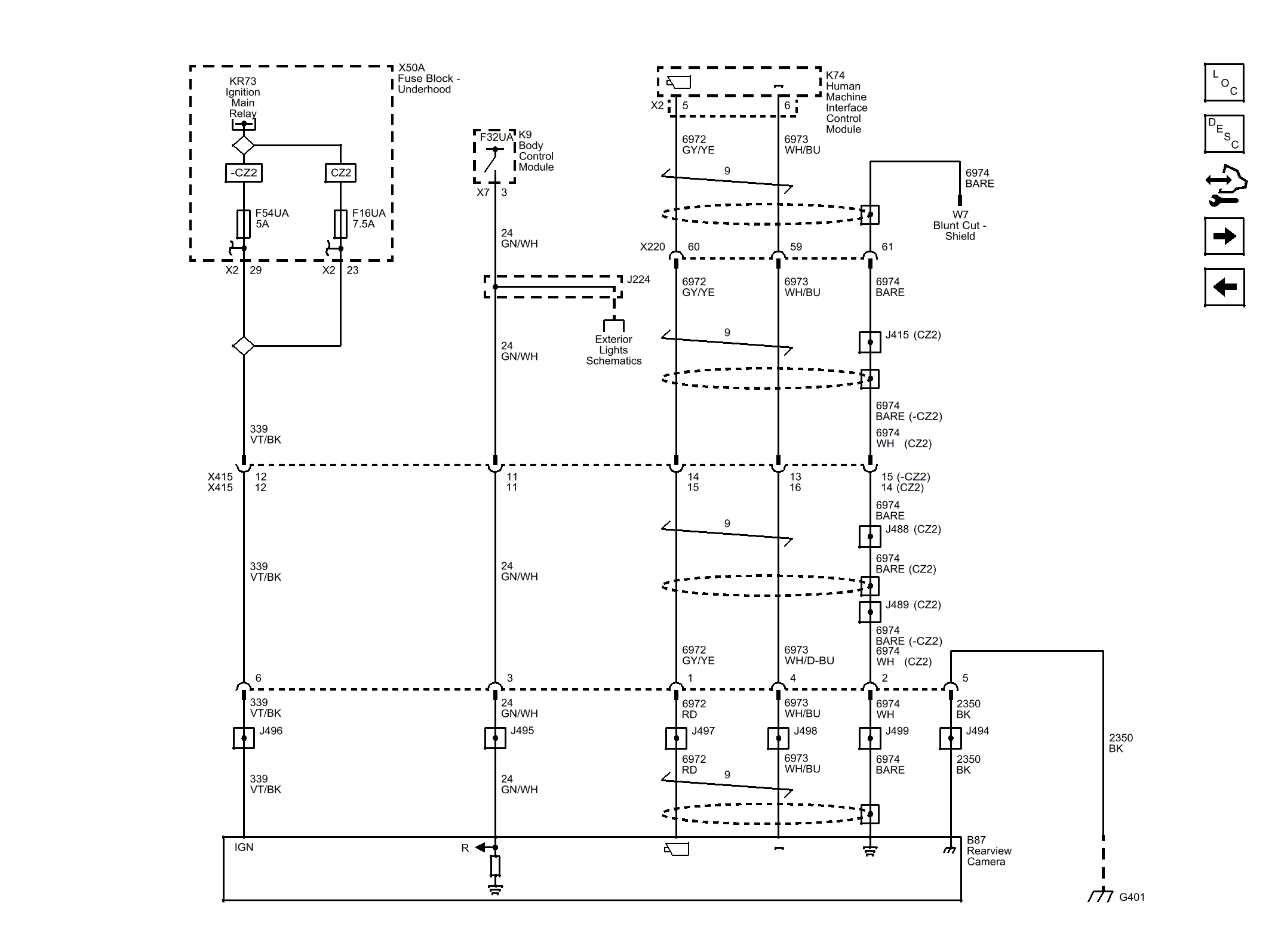
Rearview Camera (UVC with IO5/IO6)

Fig 1: Rearview Camera (UVC with IO5/IO6)
GM3770182Courtesy of GENERAL MOTORS COMPANY