LEMON Manuals: Even more car manuals for everyone: 1960-2025
Home >> Buick >> 2016 >> Verano Base, Gas/Ethanol >> Repair and Diagnosis >> Accessories & Equipment >> Anti-Theft Systems >> Keyless Entry System And Remote Functions >> Schematic Wiring Diagrams >> Remote Function Wiring Schematics >> Passive Entry and Passive Start Antennas (ATH with BTM)
April 5, 2026: LEMON Manuals is launched! Read the announcement.

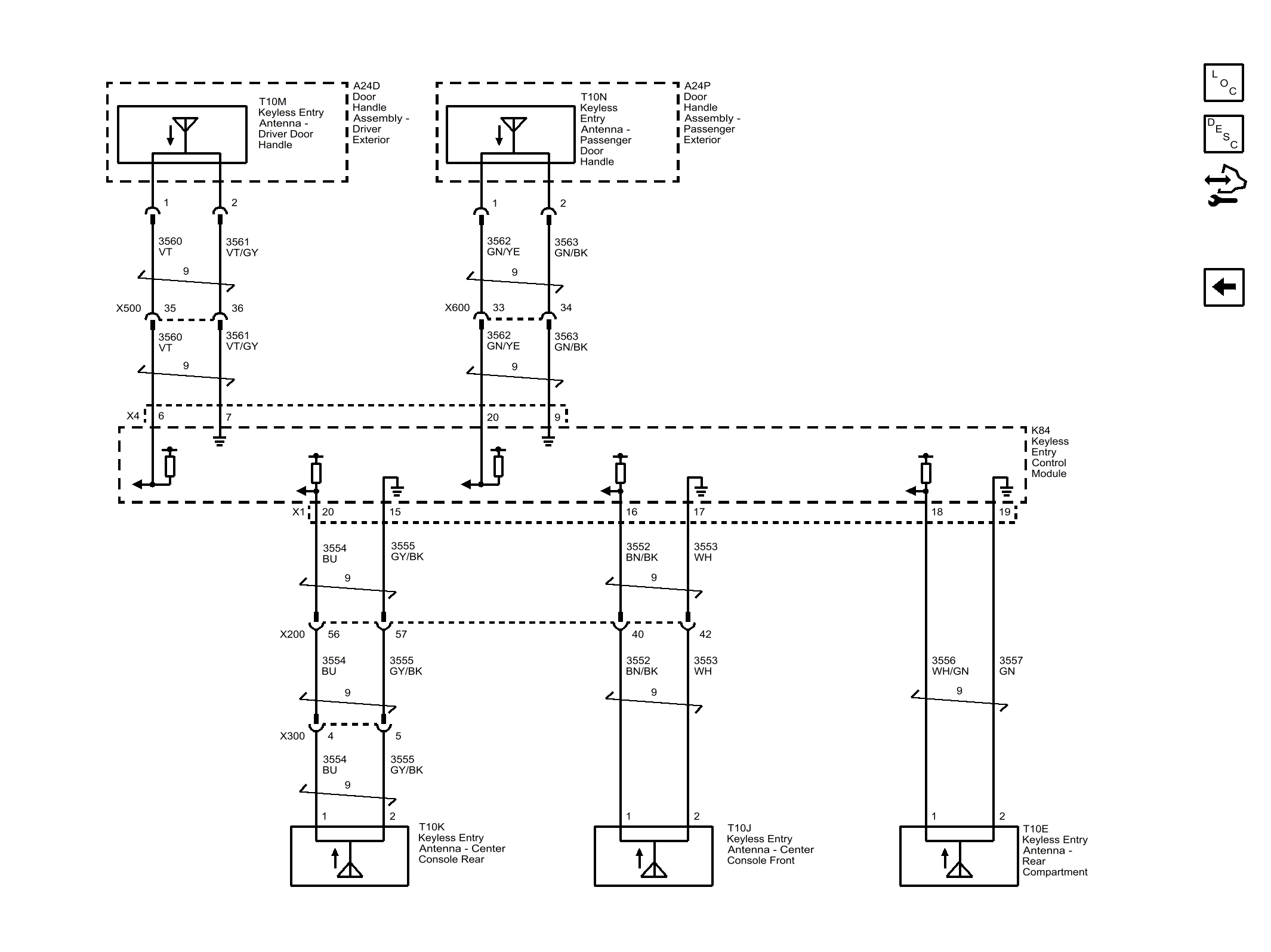
Passive Entry and Passive Start Antennas (ATH with BTM)

Fig 1: Passive Entry and Passive Start Antennas (ATH with BTM)
GM4082770Courtesy of GENERAL MOTORS COMPANY