LEMON Manuals: Even more car manuals for everyone: 1960-2025
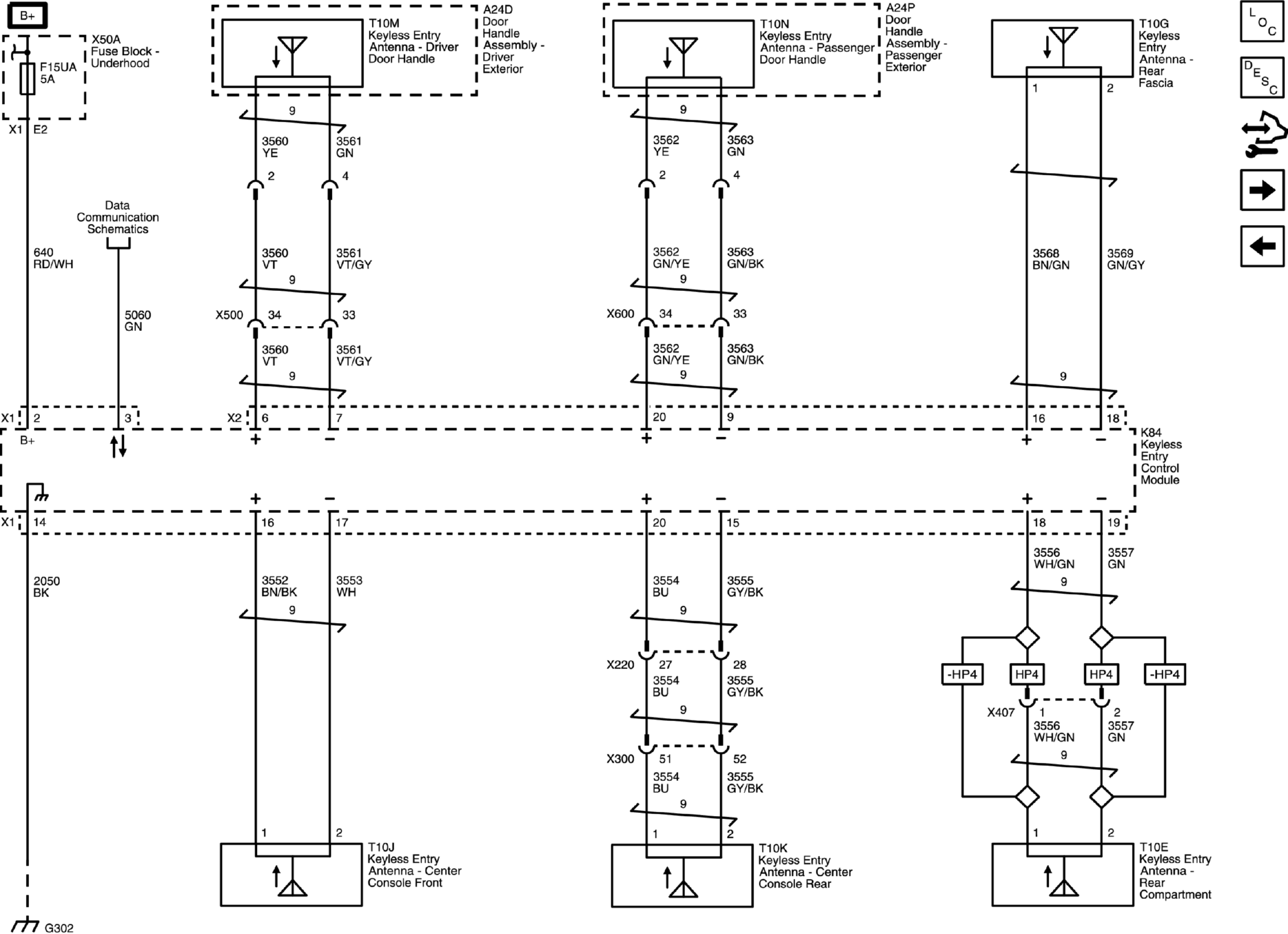
Home >> Buick >> 2018 >> LaCrosse Base >> Repair and Diagnosis >> Accessories & Equipment >> Anti-Theft Systems >> Keyless Entry System And Remote Functions >> Schematic Wiring Diagrams >> Remote Function Wiring Schematics >> Keyless Entry - Passive and Keyless Start
April 5, 2026: LEMON Manuals is launched! Read the announcement.

Keyless Entry - Passive and Keyless Start

GM4627564