Notes On INTERMITTENTS
If intermittent code is being set, check for loose or dirty connections. Also, check corroded terminal ends.
NOTE:
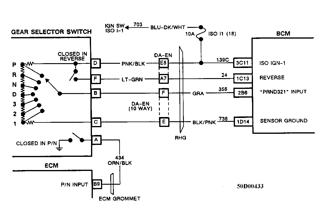
Do not attempt to diagnose this code unless owner complaint is of "Gear Selector Fault" message on the DIC or A "Boxed" PRND321 display on the IPC.