LEMON Manuals: Even more car manuals for everyone: 1960-2025
Home >> Cadillac >> 2003 >> Seville STS >> Repair and Diagnosis >> Accessories & Equipment >> Communication Devices >> Body Control System >> Schematic and Routing Diagrams >> Body Control System Schematics >> Body Control System Schematics (RIM Inputs/Outputs (2 of 2))
April 5, 2026: LEMON Manuals is launched! Read the announcement.

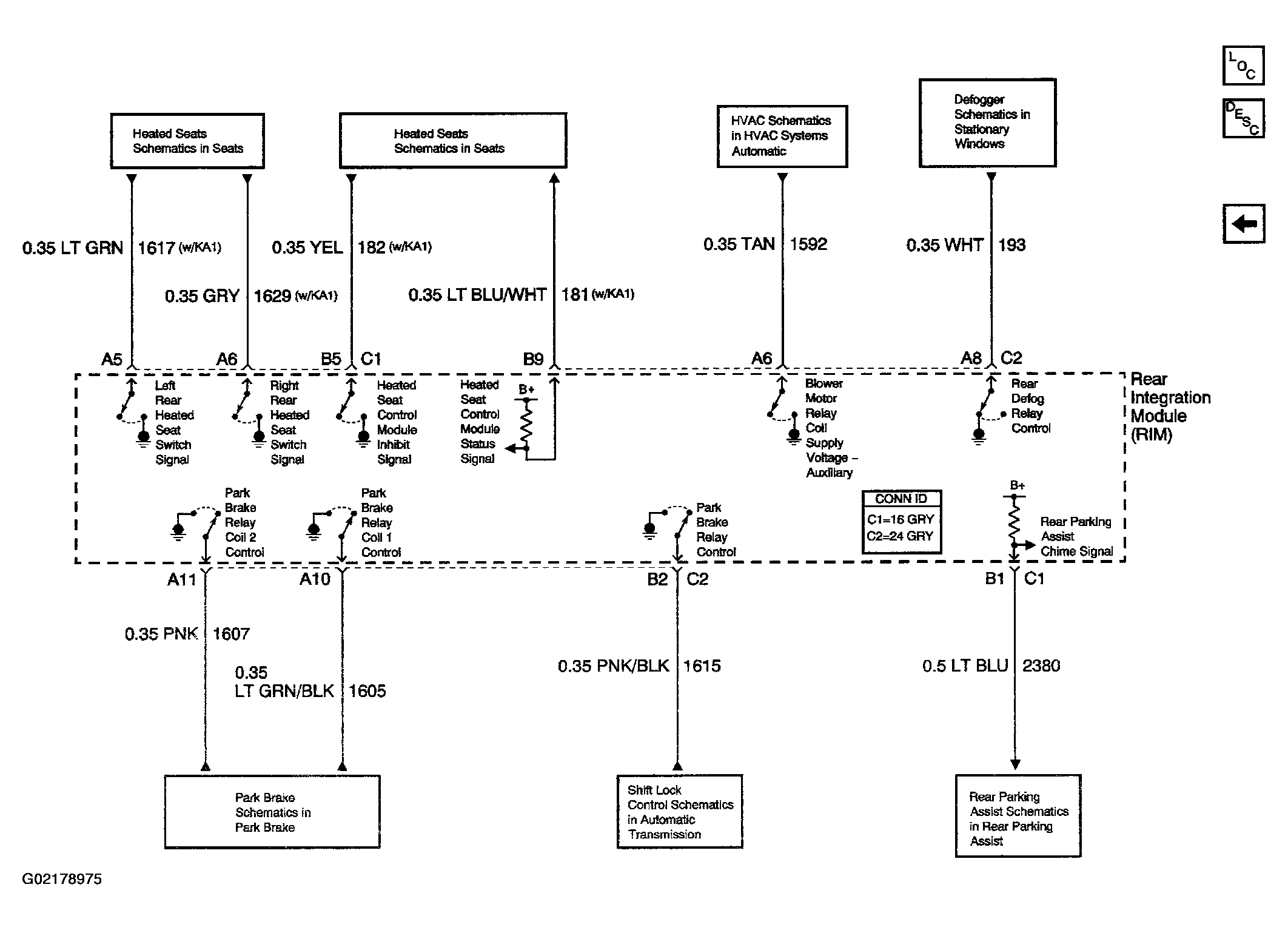
Body Control System Schematics (RIM Inputs/Outputs (2 of 2))

Fig 1: Body Control System Schematics - RIM Inputs/Outputs (2 Of 2)
G02178975Courtesy of GENERAL MOTORS CORP.