LEMON Manuals: Even more car manuals for everyone: 1960-2025
Home >> Cadillac >> 2012 >> Escalade EXT >> Repair and Diagnosis >> External Pages >> Different car >> Section 1780 (Power Door Lock System And Release Systems) >> Wiring Schematics >> Release Systems Schematics >> Liftgate (E52 except E61)
April 5, 2026: LEMON Manuals is launched! Read the announcement.

Liftgate (E52 except E61)

WARNING: This page does not describe the selected car, but rather 8 other vehicles, including the 2011 GMC Yukon XL, 2011 GMC Yukon, 2011 Chevrolet Tahoe, 2011 Chevrolet Suburban, and 2011 Chevrolet Avalanche. However, it is still accessible from the selected car via links, so may be relevant.
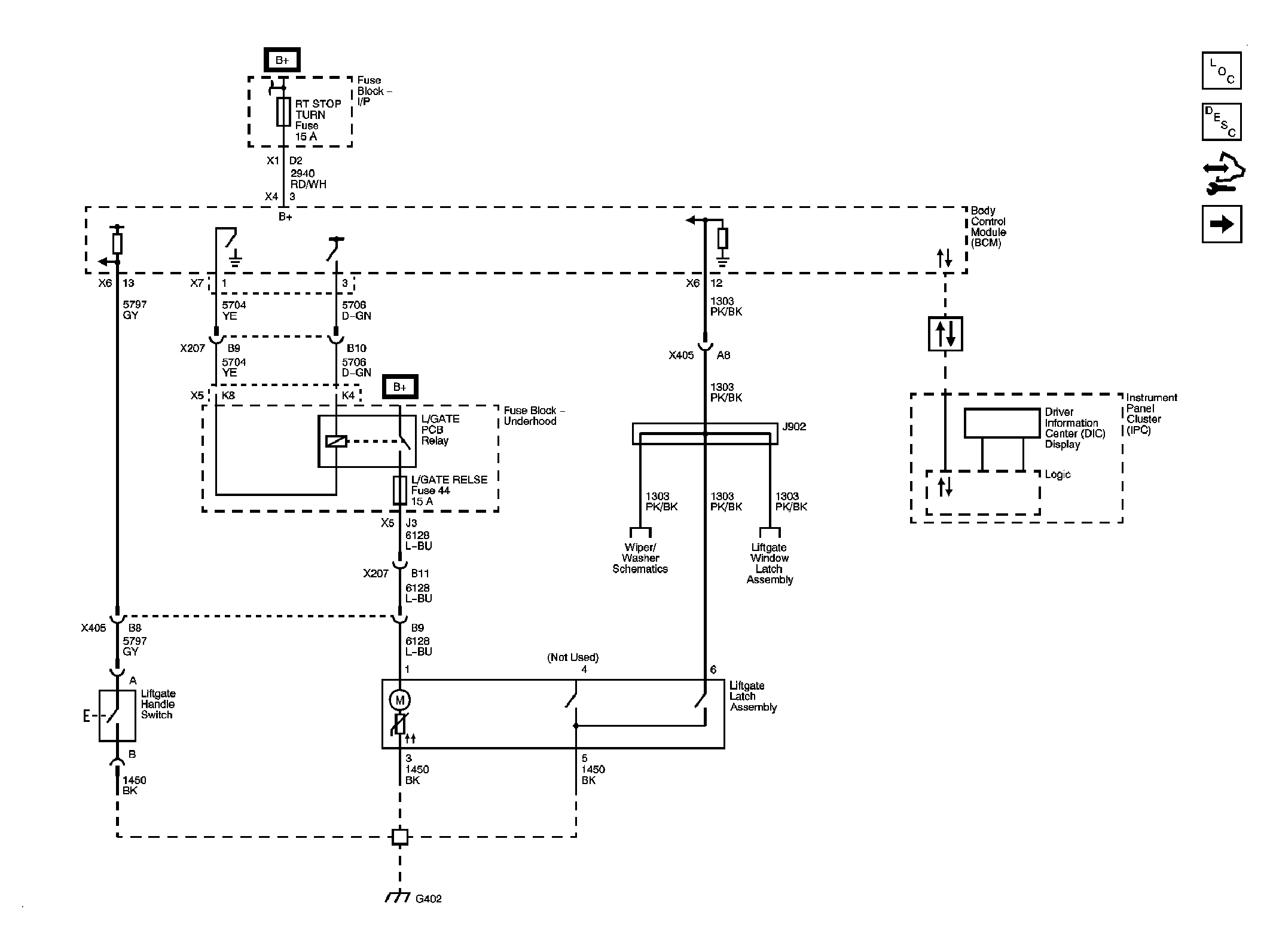
Fig 1: Liftgate (E52 except E61) Release System Wiring Schematic
GM2399832Courtesy of GENERAL MOTORS CORP.