LEMON Manuals: Even more car manuals for everyone: 1960-2025
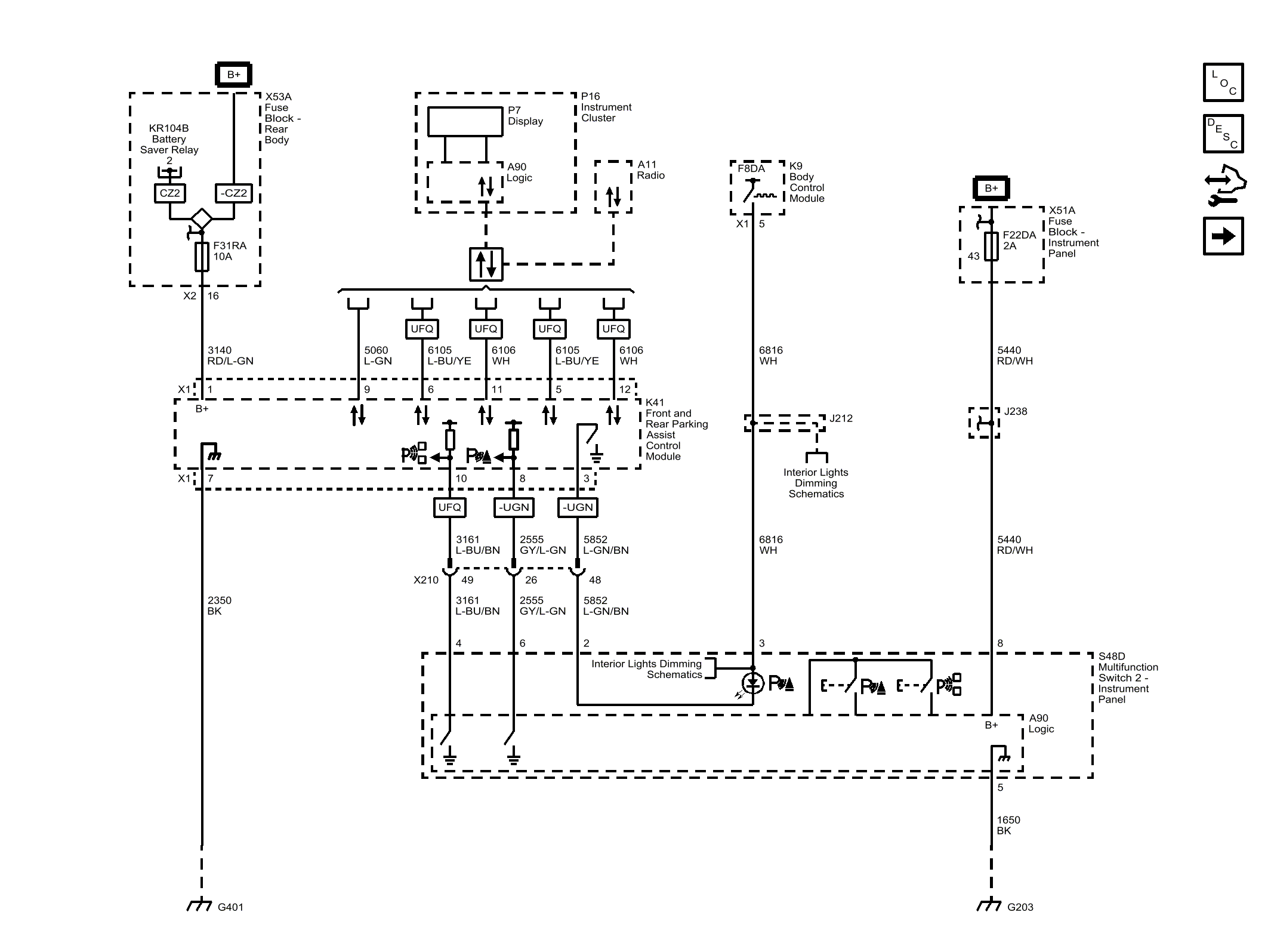
Home >> Cadillac >> 2016 >> XTS Livery >> Repair and Diagnosis (Single Page) >> Accessories & Equipment >> Drivers Assistance Systems - ADAS >> Object Detection System And Pedestrian Protection System - Schematic Wiring Diagrams >> Schematic Wiring Diagrams >> Object Detection Wiring Schematics >> Power, Ground, Serial Data and Controls (UD5/UD7/UFQ)
April 5, 2026: LEMON Manuals is launched! Read the announcement.

Power, Ground, Serial Data and Controls (UD5/UD7/UFQ)

Fig 1: Power, Ground, Serial Data and Controls (UD5/UD7/UFQ)
GM4143401Courtesy of GENERAL MOTORS COMPANY