LEMON Manuals: Even more car manuals for everyone: 1960-2025
Home >> Cadillac >> 2021 >> XT5 Luxury, FWD >> Repair and Diagnosis >> External Pages >> Different car >> Section 54 (Remote Functions System) >> Schematic Wiring Diagrams >> Remote Function Wiring Schematics >> Keyless Entry - Virtual Key (BOP)
April 5, 2026: LEMON Manuals is launched! Read the announcement.

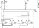
Keyless Entry - Virtual Key (BOP)

WARNING: This page is about a different car, the 2020 Cadillac XT5. However, it is still accessible from the selected car via links, so may be relevant.
GM5298128Courtesy of GENERAL MOTORS COMPANY