LEMON Manuals: Even more car manuals for everyone: 1960-2025
Home >> Chevrolet >> 1985 >> Chevette L4-98 1.6L >> Repair and Diagnosis >> Powertrain Management >> Computers and Control Systems >> Idle Up Control Valve >> Diagrams
April 5, 2026: LEMON Manuals is launched! Read the announcement.

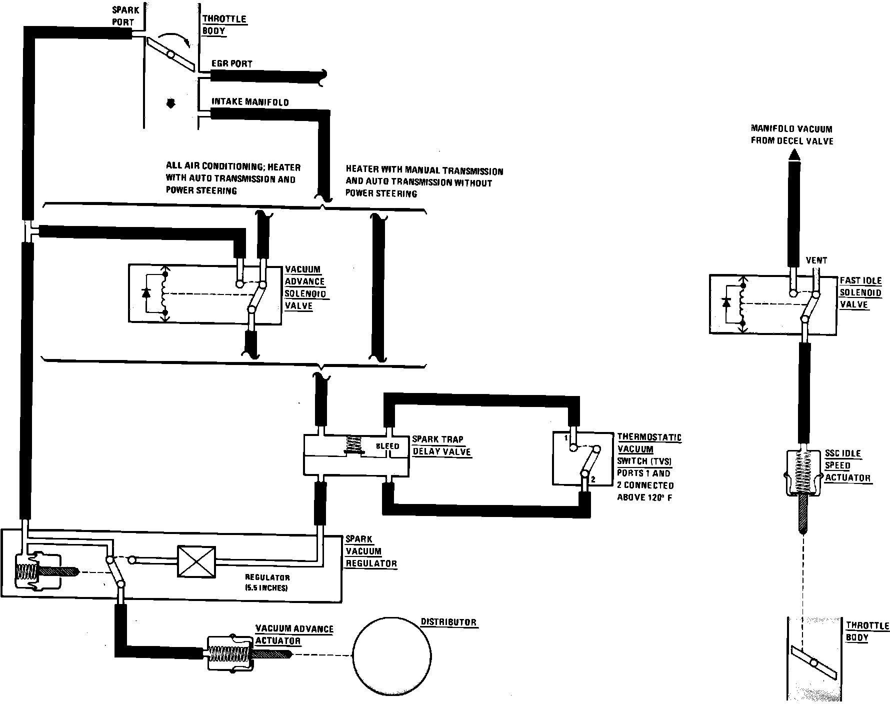
Idle Up Control Valve: Diagrams

Fig. 31 Stepped Speed Control Vacuum Circuit. 1985 Chevette & T1000: