LEMON Manuals: Even more car manuals for everyone: 1960-2025
Home >> Chevrolet >> 1991 >> Step Van 7.4 N >> Repair and Diagnosis >> Engine Performance >> System >> Engine Controls - Basic Testing >> A-3, No-Start Diagnosis >> Engine Controls - Basic Testing >> Ignition System
April 5, 2026: LEMON Manuals is launched! Read the announcement.

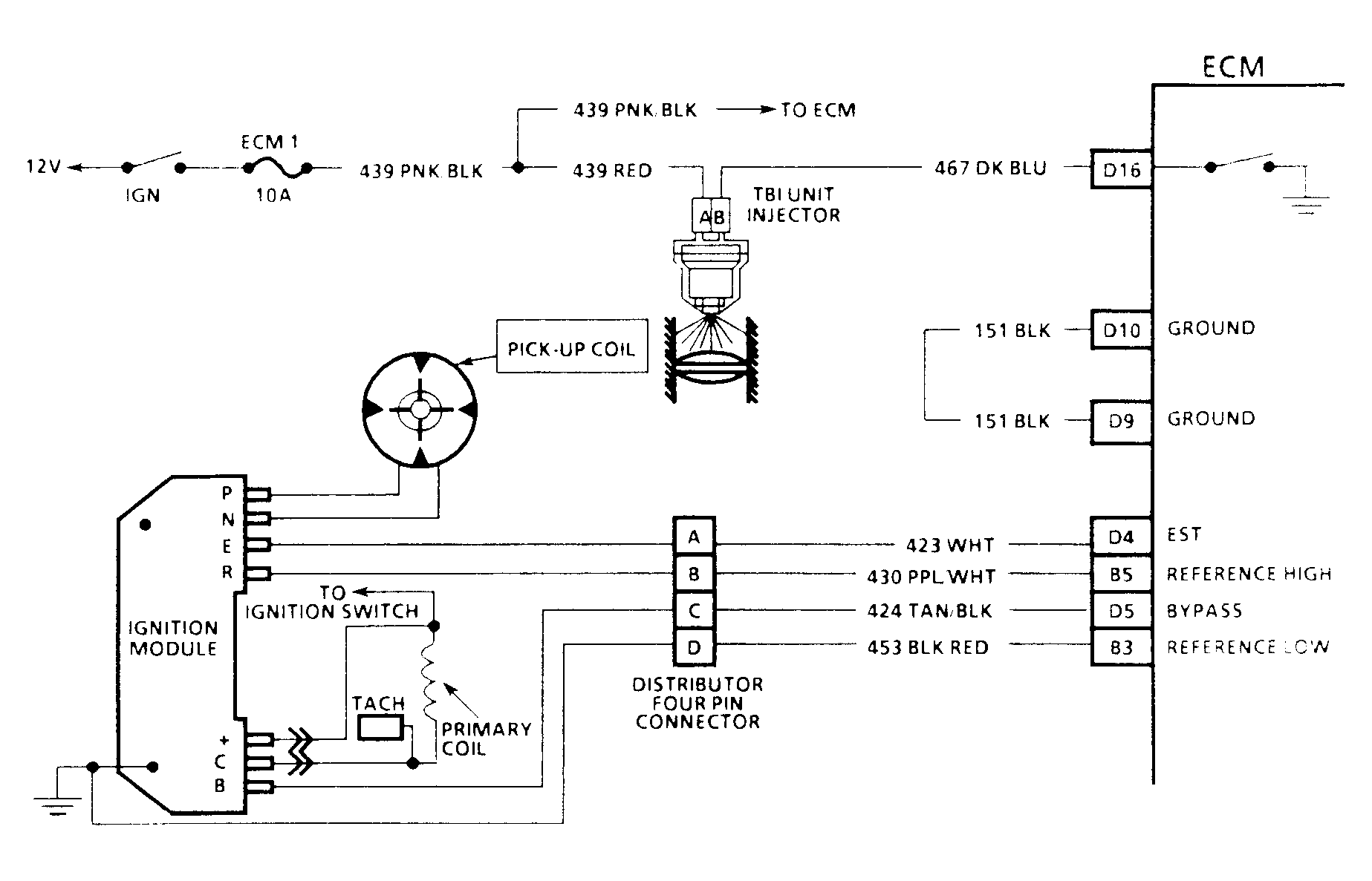
Ignition System

  1. Disconnect tachometer wire at distributor TACH terminal (if equipped). A shorted tachometer or tachometer circuit prevents vehicle from starting.
  2. Check for battery voltage at BAT terminal at distributor with ignition on. See Figure-Figure . Repair as necessary.
  3. Connect ST-125 spark tester to one end of plug wire, and crank engine. If spark is present, check fuel delivery.
  4. If spark does not occur, disconnect 4-wire EST connector at distributor. If spark now occurs, replace pick-up coil in distributor
  5. If spark does not occur, reconnect EST connector, and check voltage at TACH terminal at distributor with ignition on.
  6. If voltage is less than one volt, repair faulty coil connection or replace faulty coil. If voltage is 1-10 volts, replace ignition module, and recheck for spark. If spark still does not occur, replace ignition coil.
  7. If voltage reading at TACH terminal of distributor is greater than 10 volts, remove and invert distributor cap, keeping wires connected. Fabricate an HEI coil spark tester by trimming a spark plug boot and connecting trimmed boot to ST-125 spark tester. See Fig 1. Crank engine.
    Fig 1: Connecting Integral Coil Spark Tester (ST-125)
    G90B15777Courtesy of GENERAL MOTORS CORP.
  8. If spark occurs, check cap for cracks, water or other defects. Check pick-up coil connector and ignition coil lead wire colors. Ignition coil with Yellow and Red wires should be used with a Yellow pick-up coil connector. Ignition coil with White and Red wires should be used with a Clear or Black pick-up coil connector.
  9. If spark does not occur,turn ignition off, and disconnect pick-up coil leads from module. Turn ignition on. With voltmeter connected to distributor TACH terminal and fabricated coil spark tester connected, momentarily touch test light, connected to a remote voltage source (1.5-8.0 volts), to ignition module terminal "P".
  10. If voltage at TACH terminal does not drop, check ignition module ground, and check for open in wires from ignition coil to module. If all is okay, replace ignition module.
  11. If voltage at TACH terminal drops, check for spark at spark tester as test light is removed from terminal "P". If spark occurs, check pick-up coil connections and check for 500-1500 ohms resistance at pick-up coil leads. See Figure. Repair as necessary.
  12. If spark does not occur, test ignition module with module tester. If module tests okay, check ignition coil wire. If module tester is not available, replace ignition coil, and touch terminal "P" again. If spark occurs, system is okay. If spark does not occur, reinstall original ignition coil, and replace ignition module.