LEMON Manuals: Even more car manuals for everyone: 1960-2025
Home >> Chevrolet >> 1992 >> Camaro V6-191 3.1L >> Repair and Diagnosis >> Powertrain Management >> Computers and Control Systems >> Relays and Modules - Computers and Control Systems >> Electronic Spark Control Module >> Testing and Inspection
April 5, 2026: LEMON Manuals is launched! Read the announcement.

Electronic Spark Control Module: Testing and Inspection

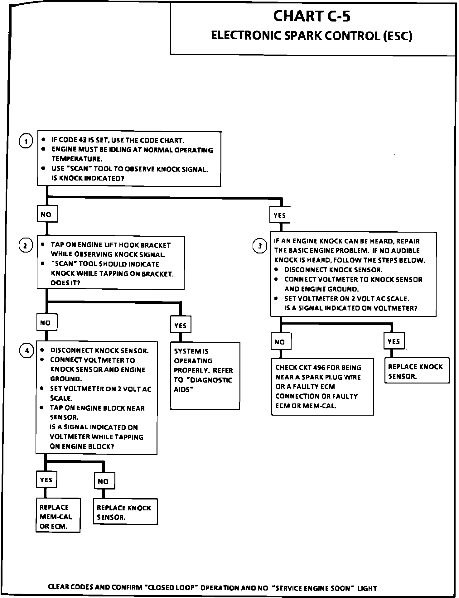
Chart C-5:




Chart C-5 Wiring Diagram:






CIRCUIT DESCRIPTION:

Electronic spark control is accomplished with a module that sends a voltage signal to the ECM. As the knock sensor detects engine knock, the voltage from the ESC module to the ECM is shut off and this signals the ECM to retard timing, if engine rpm is over about 900.


TEST DESCRIPTION: Numbers below refer to circled numbers on the diagnostic chart.

1. With engine idling, there should not be a knock signal present at the ECM, because detonation is not likely under a no load condition.

2. Tapping on the engine lift bracket should simulate a knock signal to determine if the sensor is capable of detecting detonation. If no knock is detected, try tapping on engine block closer to sensor before replacing sensor.

3. If the engine has an internal problem which is creating a knock, the knock sensor may be responding to the internal failure.

4. This test determines if the knock sensor is faulty or if the ESC portion of the Mem-Cal is faulty. If it is determined that the Mem-Cal is faulty, be sure that it is properly installed and latched into place. If not properly installed, repair and retest.




DIAGNOSTIC AIDS:

While observing knock signal on the "Scan," there should be an indication that knock is present, when detonation can be heard. Detonation is most likely to occur under high engine load conditions.