LEMON Manuals: Even more car manuals for everyone: 1960-2025
Home >> Chevrolet >> 1993 >> Corvette Base, 2D Convertible, Automatic >> Repair and Diagnosis >> Engine Performance >> System >> Engine Controls - Tests W/Codes - 5.7L >> ECM/Pcm Code Charts >> Code 16 - OPTI-Spark Ignition System - Low Resolution Pulse >> Diagnostic Aids
April 5, 2026: LEMON Manuals is launched! Read the announcement.

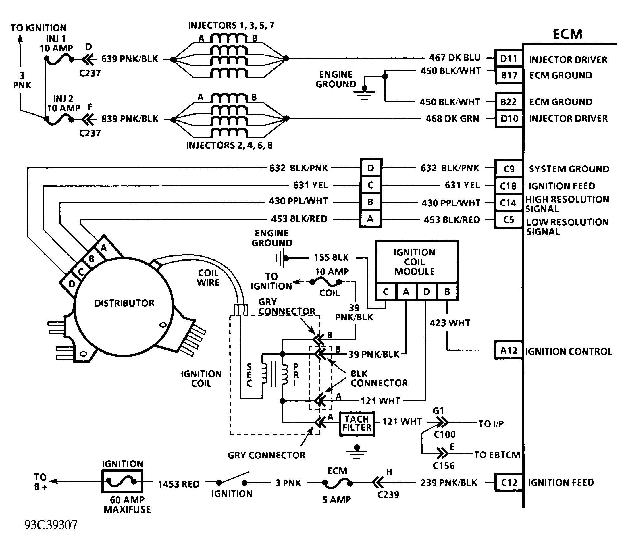
Diagnostic Aids

An open, a short to voltage, a short to ground or a defective sensor inside distributor can prevent reference voltage from pulsing at ECM resolution terminal. If Code 16 does not reset and vehicle still does not start, go to NO START - ENGINE CRANKS OKAY in BASIC TESTING article in this section.

Fig 1: Code 16 Schematic (5.7L (VIN P) "Y" Body) Opti-Spark Ignition System - Low Resolution Pulse
G93C39307
Fig 2: Code 16 Flow Chart (5.7L (VIN P) Opti-Spark Ignition System - Low Resolution Pulse
G92F04289