LEMON Manuals: Even more car manuals for everyone: 1960-2025
Home >> Chevrolet >> 1993 >> Corvette Base, 2D Convertible, Automatic >> Repair and Diagnosis >> Engine Performance >> System >> Engine Controls - Tests W/Codes - 5.7L >> ECM/Pcm Code Charts >> Code 68 - A/C Relay Circuit Shorted
April 5, 2026: LEMON Manuals is launched! Read the announcement.

Code 68 - A/C Relay Circuit Shorted

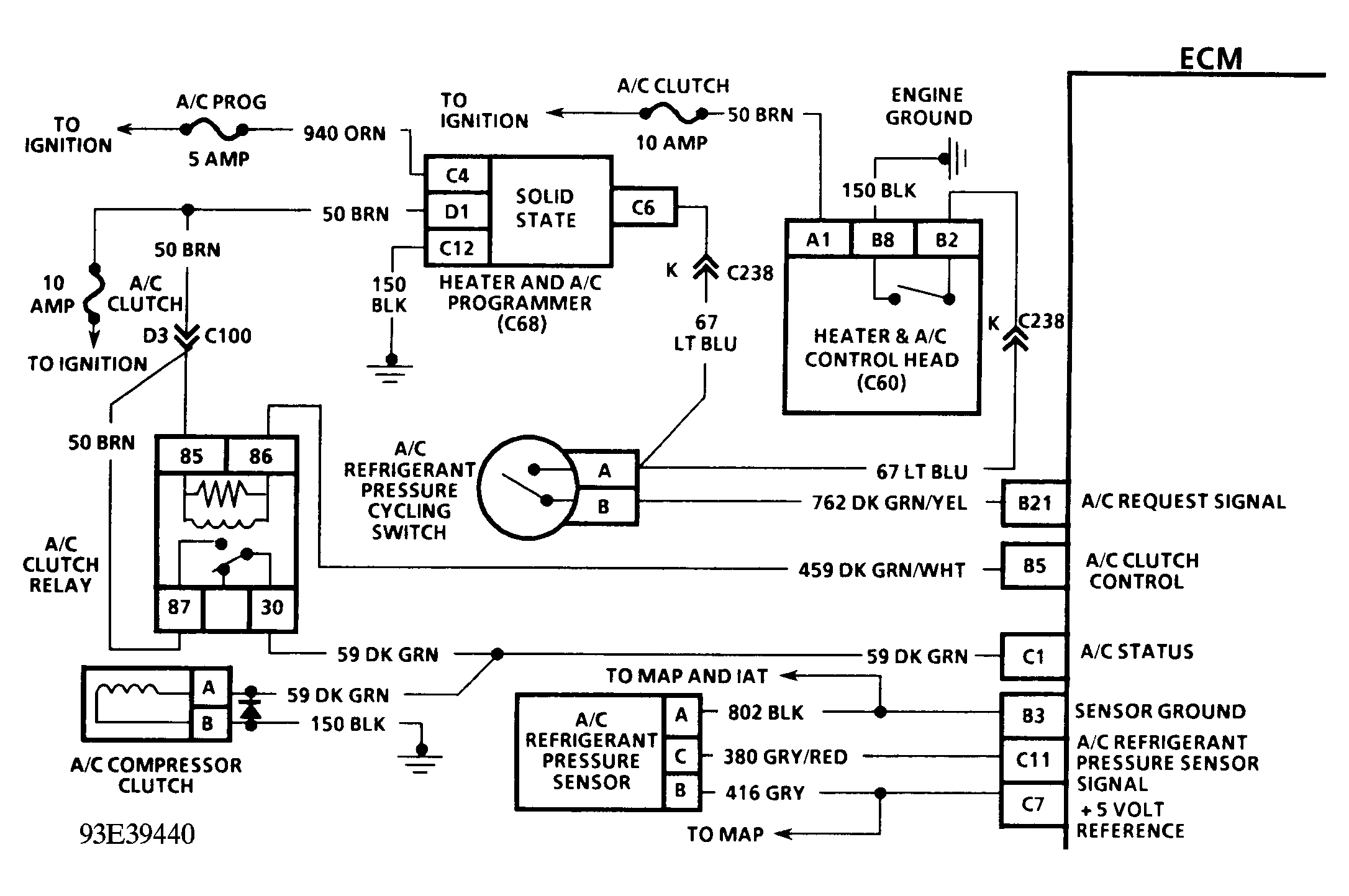
When ECM detects A/C has been requested, ECM will activate A/C clutch relay. When relay is activated, voltage should be present at both A/C compressor clutch and A/C clutch status terminal at ECM. If ECM detects voltage on A/C status line when A/C has not been commanded on, Code 68 will set. A short to voltage anywhere on A/C status line, or stuck relay contacts, will set Code 68. When Code 68 is set, ECM does not turn on SERVICE ENGINE SOON light.

NOTE: Test numbers refer to numbers on diagnostic chart.
  1. Code 68 sets if voltage is detected on A/C status line for more than 20 seconds after ECM has disengaged A/C relay.
  2. This step will isolate ignition feed portion of circuit from clutch circuit.
  3. If Code 68 reappears at this step, ECM is internally shorted to voltage.
Fig 1: Code 68 Schematic (5.7L "Y" Body) A/C Relay Circuit Shorted
G93E39440
Fig 2: Code 68 Flow Chart A/C Relay Circuit Shorted
G92C04631