LEMON Manuals: Even more car manuals for everyone: 1960-2025
Home >> Chevrolet >> 1994 >> Cavalier Base, 3.1 T >> Repair and Diagnosis >> Engine Performance >> System >> Engine Controls - Tests W/Codes - 3.1L >> ECM/Pcm Code Charts >> Code 42, Ic Circuit Open/Grounded >> Diagnostic Aids
April 5, 2026: LEMON Manuals is launched! Read the announcement.

Diagnostic Aids

Scan tester does not have ability to help diagnose a Code 42 problem. See INTERMITTENTS in TESTS W/O CODES article in this section.

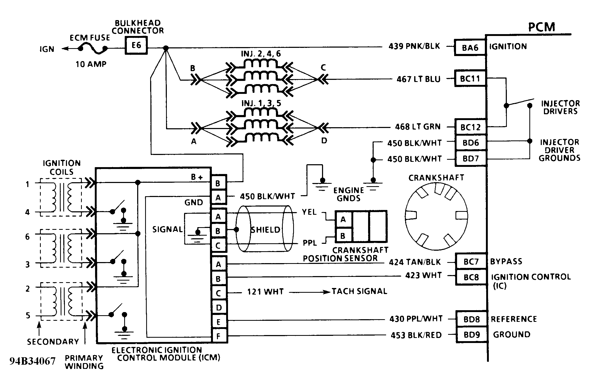
Fig 1: Code 42 Schematic (3.1L) IC Circuit Open/Grounded
G94B34067
Fig 2: Code 42 Flow Chart (3.1L) IC Circuit Open/Grounded
G91I07345