LEMON Manuals: Even more car manuals for everyone: 1960-2025
Home >> Chevrolet >> 2009 >> Corvette V8-7.0L >> Repair and Diagnosis >> Diagrams >> Components >> Powertrain Component Views
April 5, 2026: LEMON Manuals is launched! Read the announcement.

Powertrain Component Views




Powertrain Component Views

Near the Air Intake Duct




1 - Air Intake Duct
2 - Mass Air Flow (MAF)/Intake Air Temperature (IAT) Sensor
3 - Intake Manifold

Engine Electrical Components




1 - G104
2 - Battery Positive Cable
3 - Battery Negative Cable
4 - Fuse Block-Underhood X5
5 - G106
6 - Starter Solenoid
7 - Battery
8 - Starter Motor
9 - Generator

Engine Harness Components 1 of 3




1 - X139
2 - Heated Oxygen Sensor (HO2S) Bank 2 Sensor 1
3 - Manifold Absolute Pressure (MAP) Sensor
4 - Throttle Body
5 - Evaporative Emission (EVAP) Canister Purge Valve
6 - A/C Compressor Clutch
7 - X160
8 - Suspension Position Sensor - Right Front
9 - Fuse Block - Underhood X2
10 - Engine Control Module (ECM) X2
11 - Engine Control Module (ECM) X1
12 - X184
13 - X182
14 - X180
15 - X186
16 - Engine Oil Level and Temperature Sensor (LS3)
17 - Crankshaft Position (CKP) Sensor
18 - Heated Oxygen Sensor (HO2S) Bank 2 Sensor 2
19 - Fusible Link
20 - G106
21 - Starter Solenoid
22 - Starter Motor
23 - Knock Sensor (KS) 2

Engine Harness Components 2 of 3




1 - Generator X1
2 - X140
3 - Heated Oxygen Sensor (HO2S) Bank 1 Sensor 1
4 - G107
5 - Heated Oxygen Sensor (HO2S) Bank 1 Sensor 2
6 - Knock Sensor (KS) 1
7 - G105
8 - Wheel Speed Sensor (WSS) - Left Front
9 - Suspension Position Sensor - Left Front (FE2)
10 - Camshaft Position (CMP) Sensor
11 - Variable Effort Steering Actuator
12 - J195
13 - Electronic Brake Control Module (EBCM)
14 - Brake Fluid Pressure Sensor
15 - Generator X2

Engine Components (LS3)




1 - Fuel Injector 7
2 - Ignition Coil 7
3 - Fuel Injector 5
4 - Ignition Coil 5
5 - Fuel Injector 3
6 - Ignition Coil 3
7 - Fuel Injector 1
8 - Ignition Coil 1
9 - Engine Coolant Temperature (ECT) Sensor
10 - Fuel Injector 2
11 - Ignition Coil 2
12 - Ignition Coil 4
13 - Fuel Injector 4
14 - Ignition Coil 6
15 - Fuel Injector 6
16 - Ignition Coil 8
17 - Fuel Injector 8
18 - Engine Oil Pressure (EOP) Sensor

Lower Left Side of Engine (LS3)




1 - Engine Oil Level and Temperature Sensor

Engine-Lower Front (LS7)




1 - X103
2 - X159
3 - X160

Top of Engine (LS7)




1 - Engine Oil Tank
2 - Throttle Body
3 - Evaporative Emission (EVAP) Canister Purge Solenoid Valve
4 - Manifold Absolute Pressure (MAP) Sensor
5 - Ignition Coil 2
6 - Ignition Coil 4
7 - Ignition Coil 6
8 - Ignition Coil 8
9 - Fuel Injector 8
10 - Fuel Injector 6
11 - Fuel Injector 4
12 - Fuel Injector 2
13 - Fuel Injector 1
14 - Fuel Injector 3
15 - Fuel Injector 5
16 - Fuel Injector 7
17 - Ignition Coil 7
18 - Ignition Coil 5
19 - Ignition Coil 3
20 - Ignition Coil 1
21 - Generator
22 - Camshaft Position (CMP) Sensor
23 - Engine Oil Level and Temperature Sensor

Left Side of Engine (LS7)




1 - Manifold Intake Check Valve
2 - Engine Oil Pressure (EOP) Sensor
3 - Heated Oxygen Sensor (HO2S) Bank 1 Sensor 2
4 - Heated Oxygen Sensor (HO2S) Bank 2 Sensor 1
5 - Knock Sensor 1
6 - Engine Coolant Temperature (ECT) Sensor

Right Side of Engine (LS7)




1 - Crankshaft Position (CKP) Sensor
2 - Knock Sensor 2
3 - Heated Oxygen Sensor (HO2S) Bank 2 Sensor 1
4 - Starter Motor
5 - Heated Oxygen Sensor (HO2S) Bank 2 Sensor 2

Engine (LS9)




1 - X182
2 - X186
3 - X180
4 - X184
5 - X139
6 - X140

Engine - Lower Front (LS9)




1 - X160
2 - X103
3 - X159

Engine Components (LS9)




1 - Fuel Injector 7
2 - Ignition Coil 7
3 - Fuel Injector 5
4 - Ignition Coil 5
5 - Fuel Injector 3
6 - Ignition Coil 3
7 - Fuel Injector 1
8 - Ignition Coil 1
9 - Engine Coolant Temperature (ECT) Sensor
10 - Fuel Injector 2
11 - Ignition Coil 2
12 - Ignition Coil 4
13 - Fuel Injector 4
14 - Ignition Coil 6
15 - Fuel Injector 6
16 - Ignition Coil 8
17 - Fuel Injector 8
18 - Engine Oil Pressure (EOP) Sensor

Automatic Transmission (MYC)




1 - Transmission Control Module (TCM)
2 - Input Speed Sensor (ISS) and Output Speed Sensor (OSS) Harness
3 - Internal Mode Switch (IMS) Harness

Lower Right Side of Transmission (MYC)




1 - X400

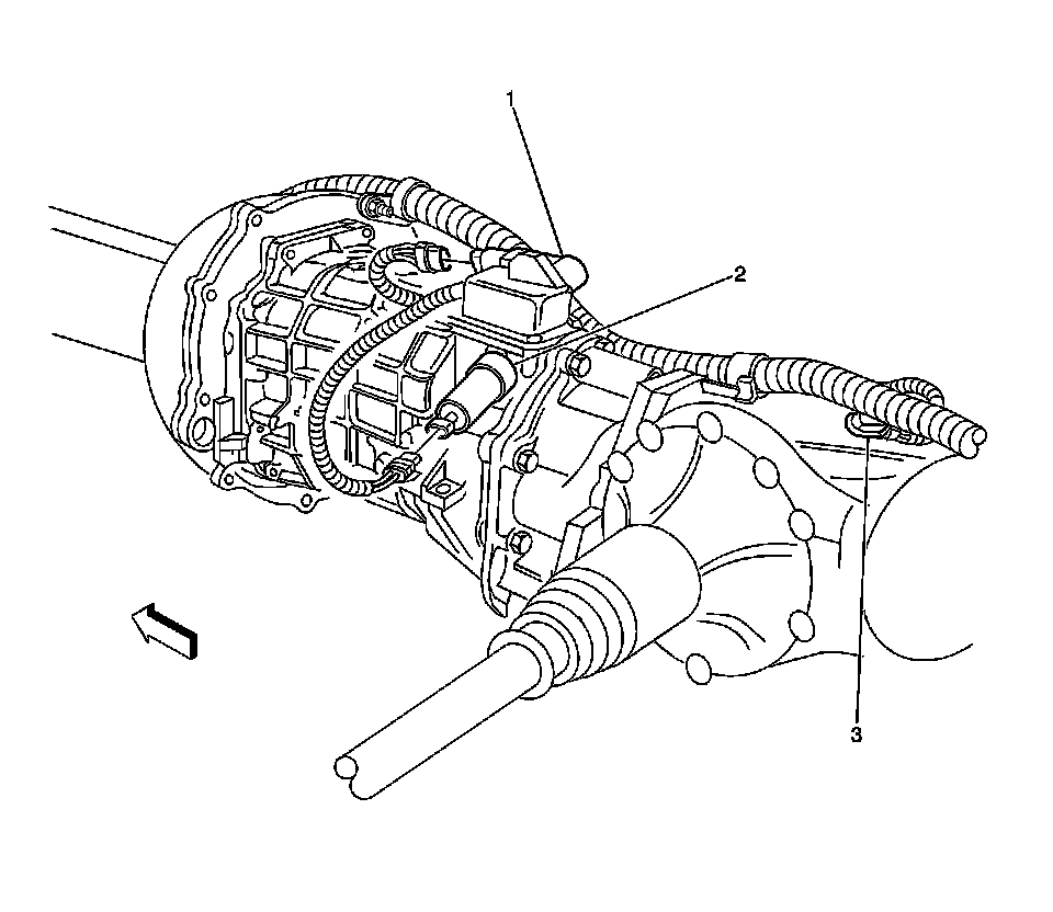
Manual Transmission (MM6/MZ6/MN6)




1 - Reverse Lockout Solenoid
2 - Skip Shift Solenoid (JL5)
3 - Vehicle Speed Sensor (VSS)

Left Side of the Transmission (MM6/MZ6/MN6)




1 - Transmission Fluid Temperature (TFT) Sensor