LEMON Manuals: Even more car manuals for everyone: 1960-2025
Home >> Chevrolet >> 2011 >> Volt >> Repair and Diagnosis >> Electrical >> Charging Systems >> Plug-In Charging >> Wiring Schematics >> Plug-In Charging Wiring Schematics
April 5, 2026: LEMON Manuals is launched! Read the announcement.

Plug-In Charging Wiring Schematics

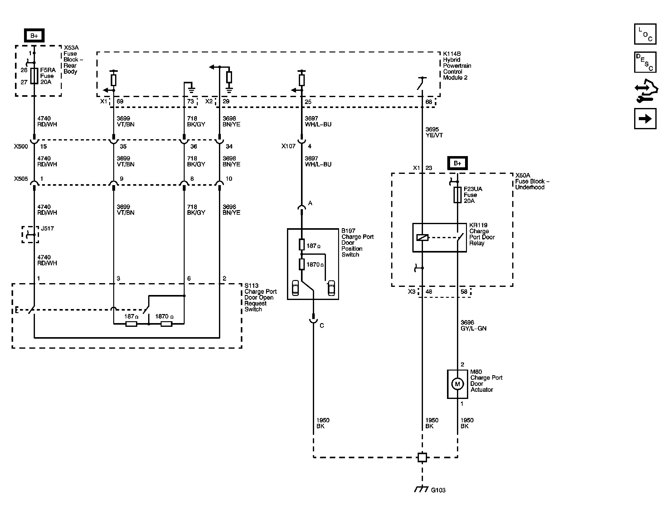
Fig 1: Charging Port Door Wiring Schematic
GM2488715Courtesy of GENERAL MOTORS CORP.
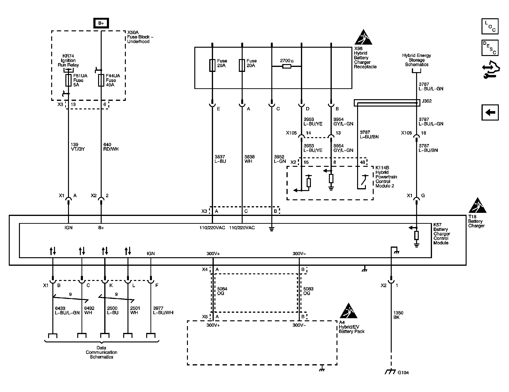
Fig 2: Battery Charger Wiring Schematic
GM2488716Courtesy of GENERAL MOTORS CORP.