LEMON Manuals: Even more car manuals for everyone: 1960-2025
Home >> Chevrolet >> 2013 >> Corvette Base, 2D Convertible, Standard Trans, Trans Mfr CD 6L85M/MM6 >> Repair and Diagnosis >> Engine Performance >> System >> Data Communication System >> Schematic Wiring Diagrams >> Body Control System Wiring Schematics >> Lighting References (1 of 2)
April 5, 2026: LEMON Manuals is launched! Read the announcement.

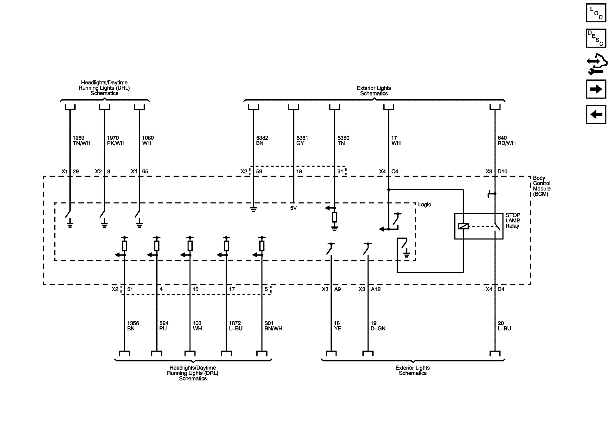
Lighting References (1 of 2)

Fig 1: Lighting References Wiring Schematic (1 of 2)
GM2756862Courtesy of GENERAL MOTORS COMPANY