LEMON Manuals: Even more car manuals for everyone: 1960-2025
Home >> Chevrolet >> 2019 >> Cruze L >> Repair and Diagnosis >> External Pages >> Different car >> Section 105 (Image Display Camera System) >> Schematic and Wiring Diagrams >> Image Display Camera Wiring Schematics >> Power, Ground, Serial Data, Human Machine Interface Control Module Bypass Module
April 5, 2026: LEMON Manuals is launched! Read the announcement.

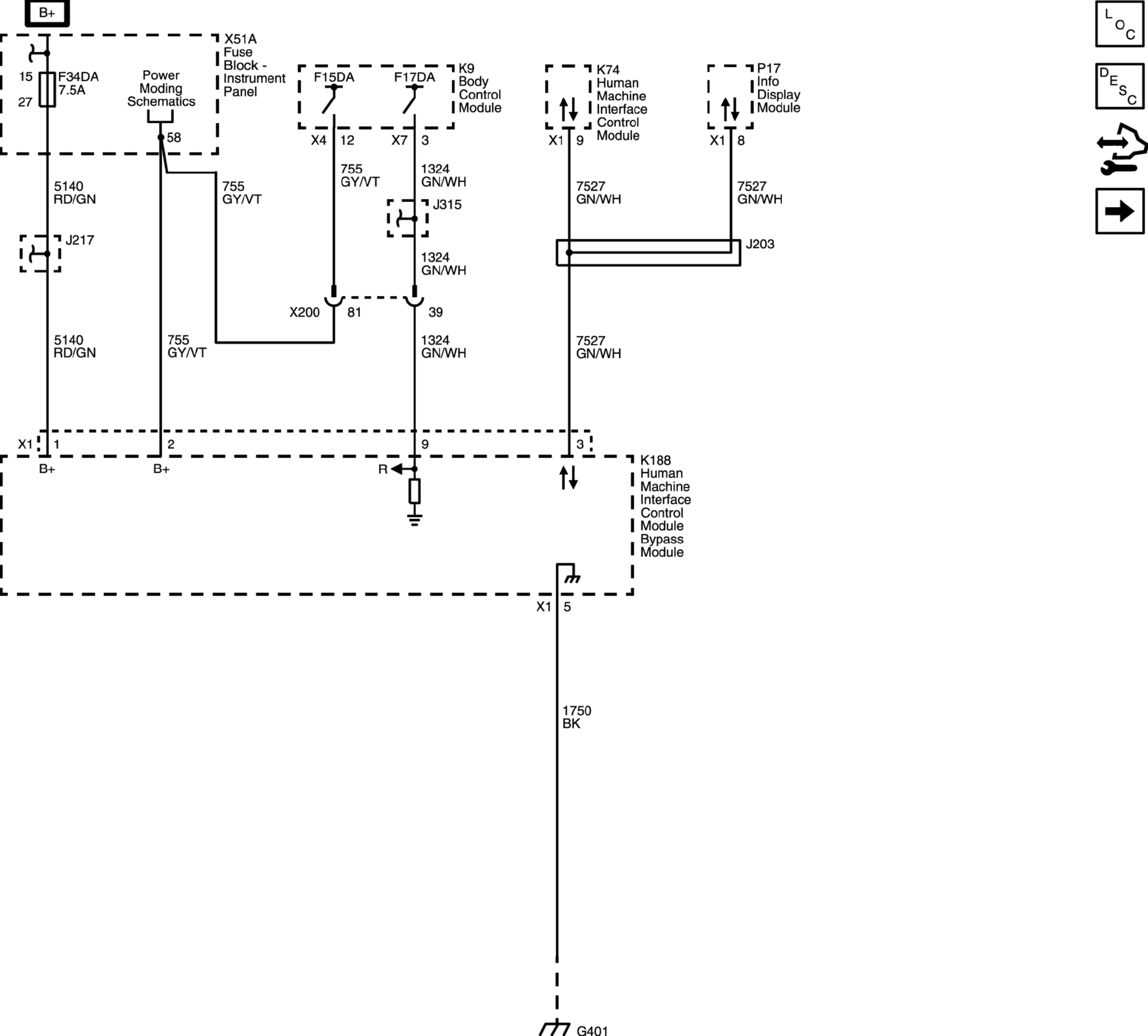
Power, Ground, Serial Data, Human Machine Interface Control Module Bypass Module

WARNING: This page is about a different car, the 2018 Chevrolet Cruze. However, it is still accessible from the selected car via links, so may be relevant.
GM4727114