LEMON Manuals: Even more car manuals for everyone: 1960-2025
Home >> Chrysler >> 2005 >> Crossfire Base, 2D Convertible >> Repair and Diagnosis (Single Page) >> Accessories & Equipment >> Anti-Theft Systems >> Vehicle Theft Security System - Electrical Diagnostics >> Vehicle Theft Security - Electrical Diagnostics >> DTC Troubleshooting >> Can B Bus (+) Circuit Failure >> Notes
April 5, 2026: LEMON Manuals is launched! Read the announcement.

Can B Bus (+) Circuit Failure: Notes

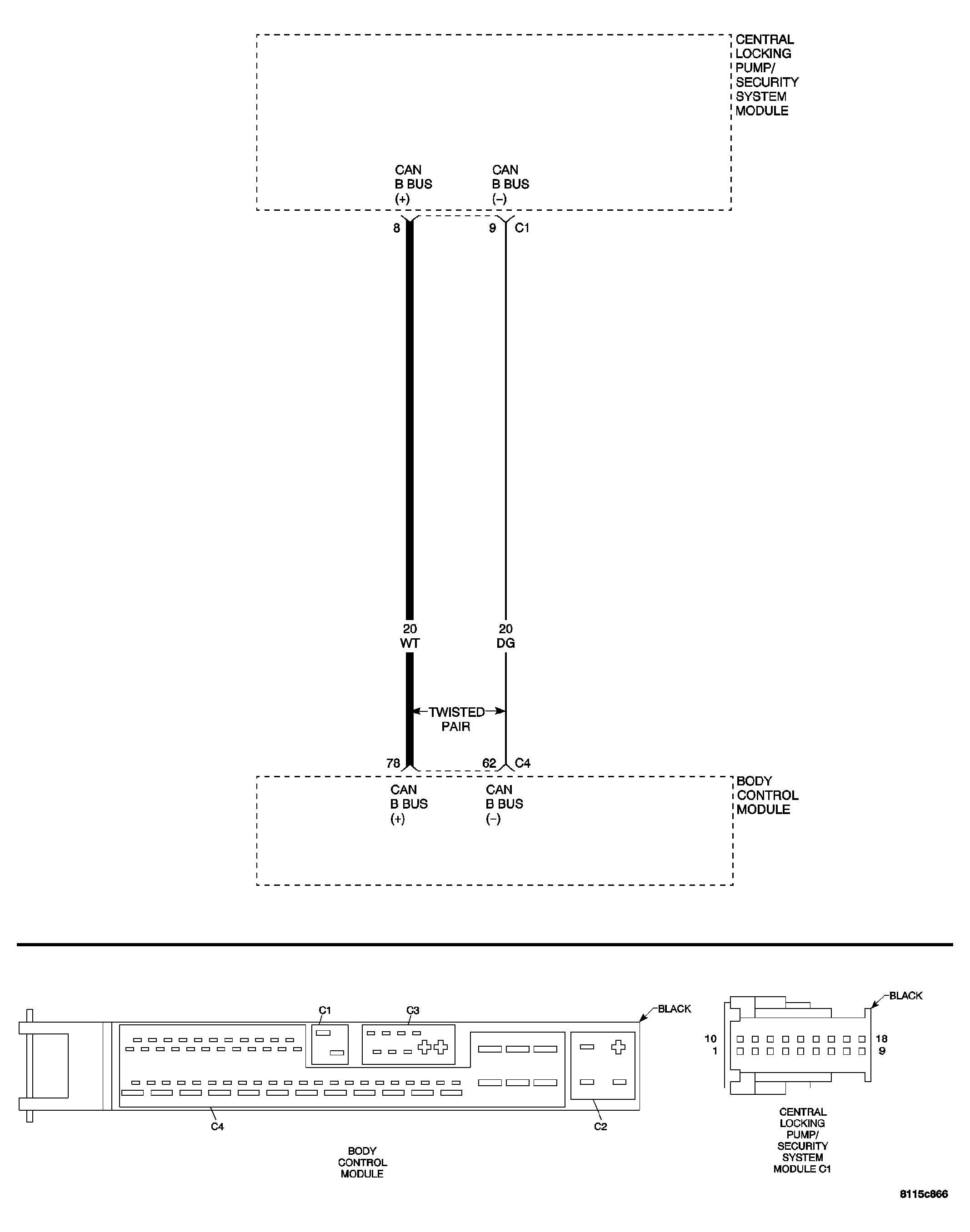
Fig 1: CAN B Bus (+) Circuit Schematic
GC0035728Courtesy of DAIMLERCHRYSLER CORP.