LEMON Manuals: Even more car manuals for everyone: 1960-2025
Home >> Chrysler >> 2005 >> Crossfire Base, 2D Convertible >> Repair and Diagnosis >> Restraints >> Restraints Control Systems >> Airbag Restraint System - Electrical Diagnostics >> DTC Troubleshooting >> Passenger Airbag On/Off Switch Signal Circuit >> Notes
April 5, 2026: LEMON Manuals is launched! Read the announcement.

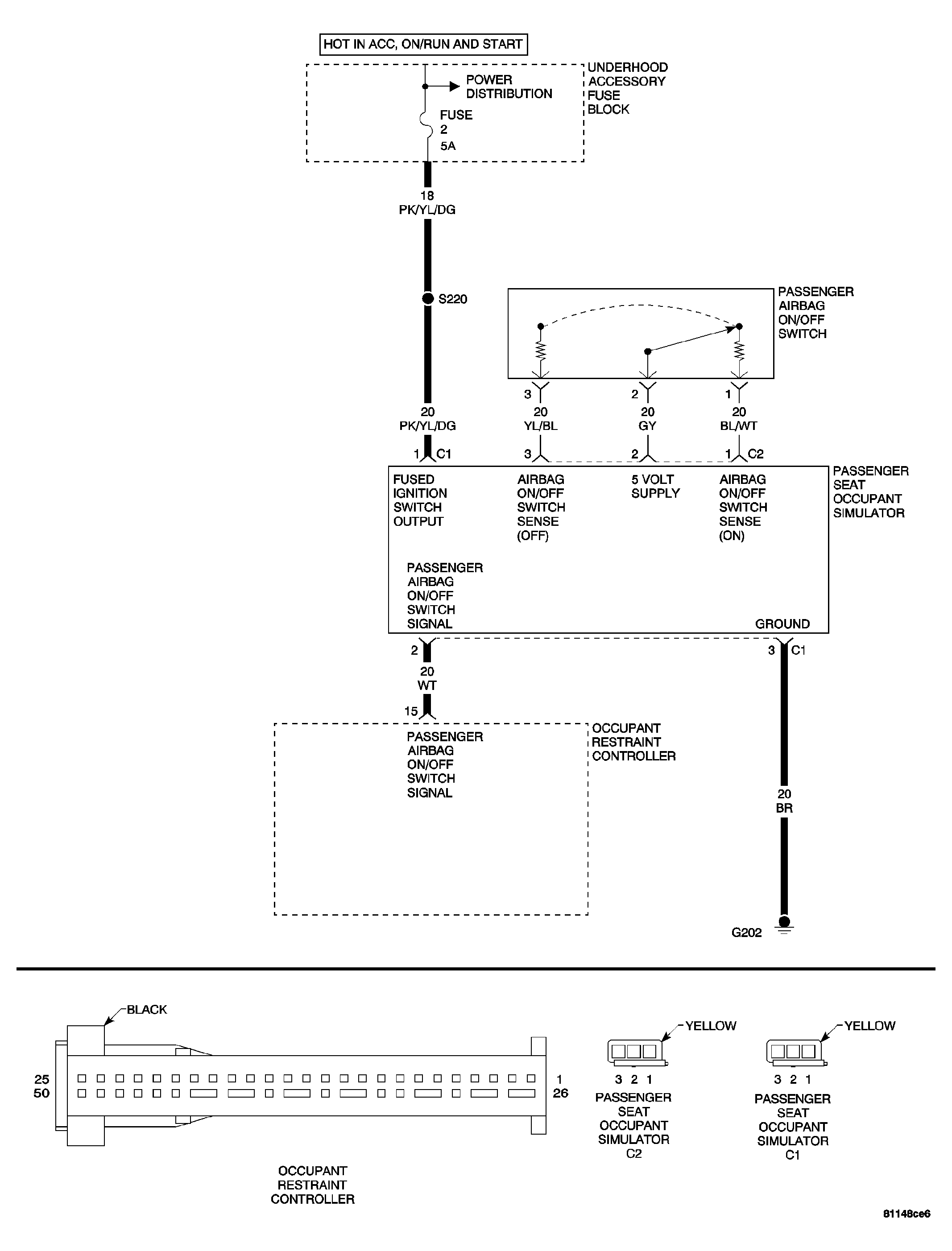
Passenger Airbag On/Off Switch Signal Circuit: Notes

Fig 1: Passenger Airbag On/Off Switch Signal Circuit Diagram
GC0035630Courtesy of DAIMLERCHRYSLER CORP.