LEMON Manuals: Even more car manuals for everyone: 1960-2025
Home >> Chrysler >> 2007 >> 300 Base >> Repair and Diagnosis (Single Page) >> Engine Performance >> System >> DTCS P3441 To U1418, Pre-Diagnostic Troubleshooting Procedure >> U0168 - Lost Communication With Vehicle Security Control Module (SKREEM/WCW) >> Notes
April 5, 2026: LEMON Manuals is launched! Read the announcement.

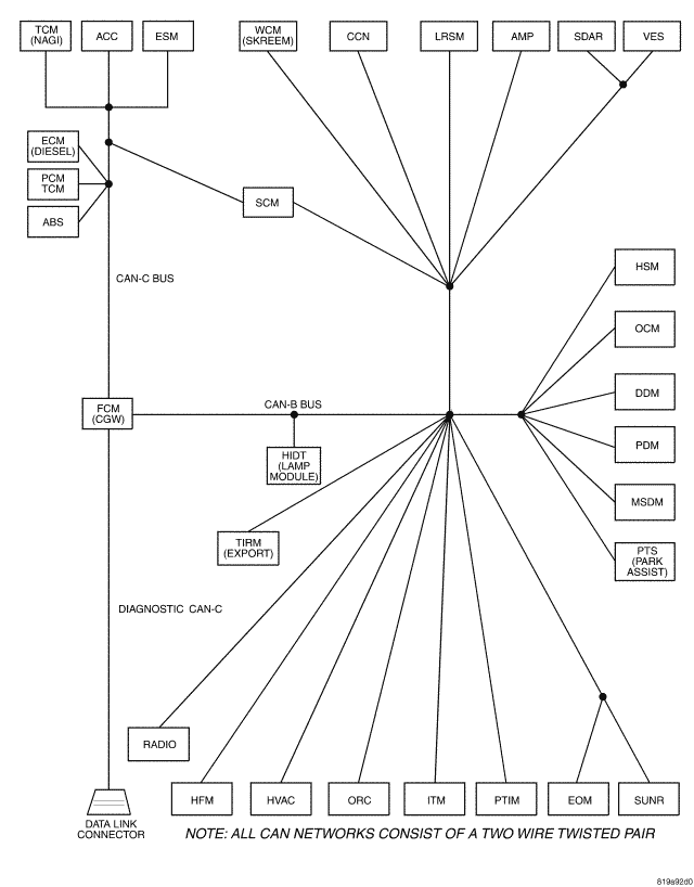
U0168 - Lost Communication With Vehicle Security Control Module (SKREEM/WCW): Notes

Fig 1: CAN C BUS Network
GC0052745Courtesy of CHRYSLER LLC