LEMON Manuals: Even more car manuals for everyone: 1960-2025
Home >> Ford >> 2000 >> Mustang Base, 2D Convertible, Automatic >> Repair and Diagnosis (Single Page) >> Engine Performance >> System >> Engine Controls - Self-Diagnostics - EEC-V - CNG, Flex-Fuel & Gasoline >> System Tests >> Test X: Constant Control Relay Module >> Diagnostic Aids
April 5, 2026: LEMON Manuals is launched! Read the announcement.

Diagnostic Aids

CCRM interfaces with the EEC-V system to provide control for cooling fan and A/C clutch. CCRM also contains EEC-V power relay, which provides battery power (VPWR) to the Powertrain Control Module (PCM) and EEC-V system. Perform this test only when instructed by QUICK TEST or if directed by a system test. This test is only intended to diagnose the following:

To prevent replacing good components, be aware the following non-EEC related components or systems may be at fault:

Fig 1: Identifying CCRM Circuits (Escort)
G99D02661Courtesy of FORD MOTOR CO.
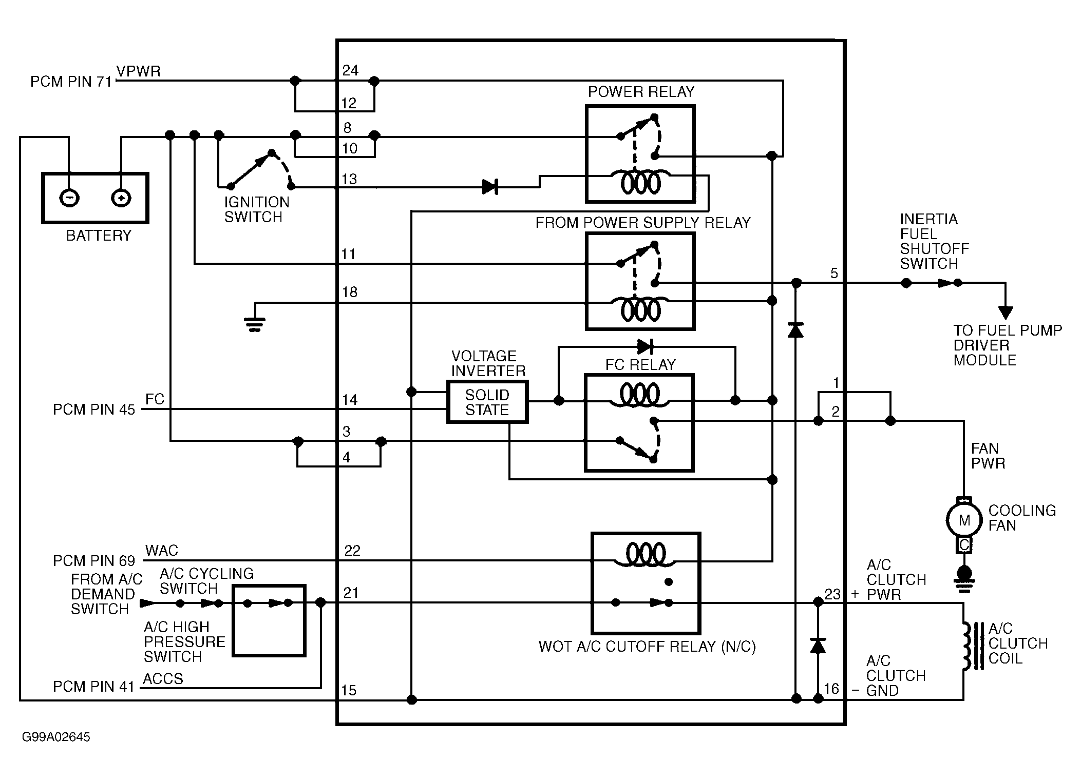
Fig 2: Identifying CCRM Circuits (Mustang 3.8L)
G99A02645Courtesy of FORD MOTOR CO.
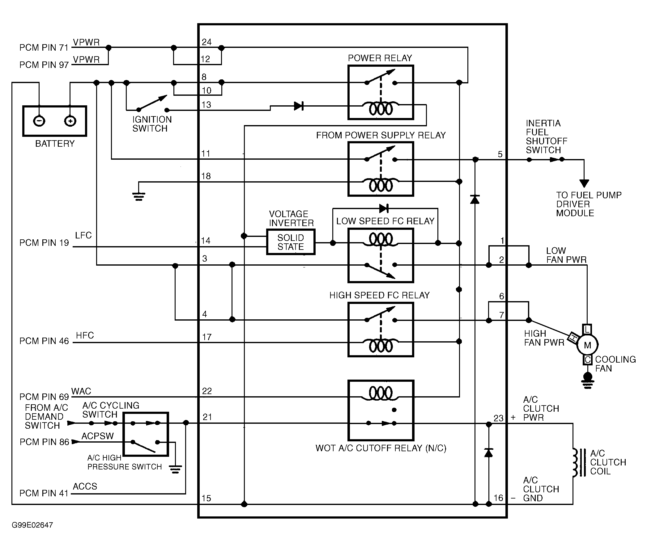
Fig 3: Identifying CCRM Circuits (Mustang 4.6L)
G99E02647Courtesy of FORD MOTOR CO.
Fig 4: Identifying CCRM Connector Terminals
G94D31693Courtesy of FORD MOTOR CO.
    NOTE: Steps  1)3) are performed when directed here from TEST C, step  5), or TEST HX, step  76).

  1. 1) Check For Open VPWR Circuit Between IAC Valve & CCRM
    Turn ignition switch to OFF position. Disconnect IAC valve connector. Disconnect CCRM connector. See CCRM LOCATIONS  table. Disconnect scan tool from Data Link Connector (DLC). Perform appropriate procedure:

    1. Escort

      Using a DVOM, measure resistance of VPWR circuit between IAC harness connector and CCRM harness connector terminal No. 12. See Figure, Fig 1 and Fig 4 . If resistance is less than 5 ohms, reconnect IAC valve and go to next step. If resistance measurement is 5 ohms or more and vehicle starts, repair open in VPWR circuit between IAC valve and splice to fuel injectors. If resistance measurement is 5 ohms or more and vehicle is a no-start, repair open in VPWR circuit between IAC valve and CCRM. See WIRING DIAGRAMS article.
    2. Mustang

      Using a DVOM, measure resistance of VPWR circuit between IAC harness connector and CCRM harness connector terminals No. 12 and 24. See Figure and Fig 2-Fig 4 . If both resistance measurements are less than 5 ohms, reconnect IAC and go to next step. If both resistance measurements are 5 ohms or more and vehicle starts, repair open in VPWR circuit between splice to IAC valve and fuel injectors. If both resistance measurements are 5 ohms or more and vehicle is a no-start, repair open in VPWR circuit between IAC valve and CCRM. See WIRING DIAGRAMS article.
    CCRM LOCATIONS

    Application Location
    Escort In Left Front Of Engine Compartment
    Mustang Mounted On Bracket, Behind Engine Coolant Reservoir
  2. 2) Check B+ Voltage & IGN START/RUN Voltage To CCRM

    Using a DVOM, measure voltage between negative battery terminal and CCRM harness connector terminals No. 8 and 10. Note voltage. Turn ignition switch to ON position. Using a DVOM, measure voltage between negative battery terminal and CCRM harness connector terminal No. 13. If all voltage measurements are more than 10.5 volts, go to next step. If either voltage measurement is 10.5 volts or less, check related fuses. If fuse is blown, check for short to ground in B+ or IGN START/RUN circuit. Repair as necessary and replace fuse. If fuses are okay, repair open in B+ or IGN START/RUN circuit.
  3. 3) Check CCRM Ground Circuit

    Turn ignition switch to OFF position. Leave CCRM disconnected. Using a DVOM, measure voltage between CCRM harness connector terminals No. 8 and 15. If voltage is more than 10.5 volts, replace CCRM. If voltage is 10.5 volts or less, repair open in ground circuit (CCRM terminal No. 15).
    NOTE: A break in step numbering sequence occurs at this point. Procedure skips from step 3) to step 15). No test procedures have been omitted.
  4. 15) KOEO & KOER DTC P1479: Check High Speed Fan Control Relay & High Speed Fan Control Circuit In CCRM

    DTC P1479 indicates High Speed Fan Control (HFC) primary circuit failure. Possible causes are:
    • Open Or Shorted HFC Circuit
    • Open VPWR Circuit To HFC Relay
    • Faulty CCRM (High Speed Fan Control Relay Or Internal Circuit)
    • Faulty Powertrain Control Module (PCM)

    Turn ignition switch to OFF position. Disconnect CCRM connector. See CCRM LOCATIONS  table. Using a DVOM, measure resistance between CCRM harness connector terminals No. 17 and 24. See Fig 4. Resistance should be 65-100 ohms. Also, measure resistance between CCRM harness connector terminal No. 17 and terminals No. 1-11, 13, 15 and 21, and CCRM case. Each resistance should be more than 1000 ohms. If resistance is as specified, go to next step. If resistance is not as specified, replace CCRM.

  5. 16) Check For Open In HFC Circuit

    Turn ignition switch to OFF position. Disconnect CCRM and PCM connectors. Inspect connectors for loose, damaged or corroded terminals. Repair as necessary. Using a DVOM, measure resistance between CCRM harness connector terminal No. 17 and PCM harness connector terminal No. 17 (Escort), or No. 46 (Mustang). If resistance is less than 5 ohms, go to next step. If resistance is 5 ohms or more, repair open in HFC circuit.
  6. 17) Check HFC Circuit For Short To VPWR In Harness

    Turn ignition switch to ON position. Using a DVOM, measure voltage between chassis ground and PCM harness connector terminal No. 17 (Escort), or No. 46 (Mustang). If voltage is less than one volt, go to next step. If voltage is one volt or more, repair short to VPWR in HFC circuit.
  7. 18) Check HFC Circuit For Short To Ground In Harness

    Turn ignition switch to OFF position. Disconnect scan tool from Data Link Connector (DLC). Using a DVOM, measure resistance between chassis ground and PCM harness connector terminal No. 17 (Escort), or No. 46 (Mustang). If resistance is 10 k/ohms or less, repair short to ground in HFC circuit. If resistance is more than 10 k/ohms and DTC P1479 was not retrieved, replace CCRM and verify HIGH FAN PWR circuit is not shorted to ground. If resistance is more than 10 k/ohms and you were directed here to diagnose DTC P1479, connect scan tool to DLC. Turn ignition switch to ON position. Using scan tool, access OUTPUT TEST MODE. See OUTPUT TEST MODE  under ADDITIONAL SYSTEM FUNCTIONS. Command high speed fan ON and wait 10 seconds. Command high speed fan OFF. If high speed fan turns on and off as expected, disregard DTC P1479, repeat QUICK TEST  and service any DTCs as necessary. If high speed fan does not turn on and off as expected, replace PCM. See appropriate REMOVAL, OVERHAUL & INSTALLATION article. Program PCM. See FLASH VEHICLE IDENTIFICATION BLOCK PROCEDURE .
    NOTE: A break in step numbering sequence occurs at this point. Procedure skips from step 18) to step 20). No test procedures have been omitted.
  8. 20) KOEO & KOER DTC P1474: Check Fan Operation

    This DTC indicates primary circuit failure in Low Fan Control (LFC) circuit or Fan Control (FC) circuit for single cooling fan systems. Possible causes are:
    • Open Or Shorted FC/LFC Circuit
    • Open VPWR Circuit To LFC Relay
    • Faulty CCRM (Low Speed Fan Control Relay)
    • Faulty PCM

    Turn ignition switch to ON position. If cooling fan runs continuously, go to step  24). If cooling fan does not run continuously, go to next step.

  9. 21) Check FC/LFC Circuit For Short To Ground In Harness

    Turn ignition switch to OFF position. Disconnect CCRM connector. Disconnect scan tool from Data Link Connector (DLC). Disconnect PCM connector. Inspect connector for loose, damaged or corroded terminals. Repair as necessary. Using a DVOM, measure resistance between chassis ground and CCRM harness connector terminal No. 14. If resistance is more than 10 k/ohms, go to next step. If resistance is 10 k/ohms or less, repair short to ground in FC or LFC circuit.
  10. 22) Check Fan Operation

    Connect CCRM connector. Leave PCM disconnected. Turn ignition switch to ON position. If cooling fan runs continuously, replace PCM. See appropriate REMOVAL, OVERHAUL & INSTALLATION article. Program PCM. See FLASH VEHICLE IDENTIFICATION BLOCK PROCEDURE . If cooling fan does not run continuously, replace CCRM.
    NOTE: A break in step numbering sequence occurs at this point. Procedure skips from step 22) to step 24). No test procedures have been omitted.
  11. 24) Check For Open In FC/LFC Circuit In Harness

    Turn ignition switch to OFF position. Disconnect CCRM connector. Disconnect PCM connector. Inspect connector for loose, damaged or corroded terminals. Repair as necessary. Using a DVOM, measure resistance of FC/LFC circuit between CCRM harness connector terminal No. 14 and PCM harness connector terminal No. 19 (Mustang 4.6L) or No. 45 (all other models). See Figure, and Fig 1-Fig 4 . If resistance is less than 5 ohms, go to next step. If resistance is 5 ohms or more, repair open in FC or LFC circuit.
  12. 25) Check FC/LFC Circuit For Short To B+ Or VPWR In Harness

    Turn ignition switch to ON position. Using a DVOM, measure voltage between chassis ground and CCRM harness connector terminal No. 14. If voltage is less than one volt, go to next step. If voltage is one volt or more, repair short to B+ Or VPWR in FC or LFC circuit.
  13. 26) Check CCRM Internal FC/LFC Circuit For Fault

    Turn ignition switch to OFF position. Reconnect CCRM connector. Connect a jumper wire between chassis ground and PCM harness connector terminal No. 19 (Mustang 4.6L), or No. 45 (except Mustang 4.6L). If cooling fan continues to run, replace CCRM. If cooling fan does not continue to run, replace PCM. See appropriate REMOVAL, OVERHAUL & INSTALLATION article. Program PCM. See FLASH VEHICLE IDENTIFICATION BLOCK PROCEDURE .
    NOTE: A break in step numbering sequence occurs at this point. Procedure skips from step 26) to step 30). No test procedures have been omitted.
  14. 30) Continuous Memory DTC P1474: Check FC/LFC Circuit For Open Or Short To B+ Or VPWR

    This DTC indicates primary circuit failure in Low Fan Control (LFC) circuit or Fan Control (FC) circuit for single cooling fan systems. Possible causes are:
    • Open Or Shorted FC/LFC Circuit
    • Open VPWR Circuit To LFC Relay
    • Faulty CCRM (Low Speed Fan Control Relay)
    • Faulty PCM
    NOTE: FC/LFC circuit is grounded to turn cooling fan off.

    Turn ignition switch to OFF position. Disconnect cooling fan connector. Connect a test light between negative battery terminal and LOW FAN PWR circuit (FAN PWR circuit on Mustang 3.8L) terminal at cooling fan harness connector. See Fig 1-Fig 3 . Turn ignition switch to ON position. Test light should be off. Check for indication of open or short to VPWR in FC/LFC circuit while performing the following:

    • Shake, wiggle and bend FC/LFC circuit between CCRM and PCM.
    • Lightly tap CCRM to simulate road shock.

    A fault (open or short to VPWR) is indicated when test light blinks or turns on. If fault is indicated, isolate fault and repair as necessary. If fault is not indicated, go to next step.

  15. 31) Check FC/LFC Circuit For Short To Ground

    Turn ignition switch to OFF position. Connect scan tool to Data Link Connector (DLC). Leave cooling fan connector disconnected and test light connected. Turn ignition switch to ON position. Using scan tool, access OUTPUT TEST MODE. See OUTPUT TEST MODE  under ADDITIONAL SYSTEM FUNCTIONS. Command LOW SPEED FAN ON. Test light should be illuminated. Check for indication of short to ground in FC/LFC circuit or open in VPWR circuit while performing the following:
    • Shake, wiggle and bend FC/LFC circuit between CCRM and PCM.
    • Lightly tap CCRM to simulate road shock.

    A fault (short to ground in FC/LFC circuit or open in VPWR) is indicated when test light turns off. If fault is indicated, isolate fault and repair as necessary. If fault is not indicated, problem is intermittent and cannot be duplicated at this time. Go to TEST Z  and check for intermittent faults.

    NOTE: A break in step numbering sequence occurs at this point. Procedure skips from step 31) to step 35). No test procedures have been omitted.
  16. NOTE: On single speed cooling fan applications, ignore DTC P1479.

  17. 35) Continuous Memory DTC P1479: Check High Speed Fan Control Circuit For Open Or Short To B+ Or VPWR
    This DTC P1479 indicates primary circuit failure in High Speed Fan Control (HFC) circuit. Possible causes are:
    • Open Or Shorted HFC Circuit
    • Open VPWR Circuit To HFC Relay
    • Faulty CCRM (High Speed Fan Control Relay Or Internal Circuit)
    • Faulty Powertrain Control Module (PCM)

    Turn ignition switch to OFF position. Disconnect cooling fan connector. Inspect connector for loose, damaged or corroded terminals. Repair as necessary. Connect a test light between negative battery terminal and HIGH FAN PWR circuit terminal at cooling fan harness connector. See Fig 1-Fig 3 . Turn ignition switch to ON position. Using scan tool, access OUTPUT TEST MODE. See OUTPUT TEST MODE  under ADDITIONAL SYSTEM FUNCTIONS. Command HIGH SPEED FAN ON. Test light should be illuminated. Check for indication of open or short to VPWR in HFC circuit while performing the following:

    • Shake, wiggle and bend HFC circuit between CCRM and PCM.
    • Lightly tap CCRM to simulate road shock.

  18. 36) Check HFC Circuit For Short To Ground

    Turn ignition switch to ON position. Using scan tool, command HIGH SPEED FAN OFF. Test light should be off. Check for indication of short to ground in HFC circuit while performing the following:
    • Shake, wiggle and bend HFC circuit between CCRM and PCM.
    • Lightly tap CCRM to simulate road shock.

    A fault (short to ground in HFC circuit) is indicated when test light illuminates. If fault is indicated, isolate fault and repair as necessary. If fault is not indicated, problem is intermittent and cannot be duplicated at this time. Go to TEST Z  and check for intermittent faults.

    NOTE: A break in step numbering sequence occurs at this point. Procedure skips from step 36) to step 40). No test procedures have been omitted.
  19. NOTE: For proper results of the following test step, no DTCs must have been present during QUICK TEST.
    NOTE: Diagnostic procedures beginning with step  40) are performed when directed here from ELECTRIC COOLING FAN DOES NOT RUN AT LOW &/OR HIGH SPEED under SYMPTOMS in TROUBLE SHOOTING - NO CODES - EEC-V (GASOLINE) article.

  20. 40) Check Cooling Fan Operation
    Service all DTCs prior to performing this test procedure. Turn ignition switch to OFF position. Connect scan tool to Data Link Connector (DLC). Turn ignition switch to ON position. Using scan tool, access OUTPUT TEST MODE. See OUTPUT TEST MODE  under ADDITIONAL SYSTEM FUNCTIONS. Command cooling fan ON. Check cooling fan operation. On 2-speed cooling fan applications, check both fan speeds (wait 30 seconds after commanding HIGH SPEED FAN ON). If cooling fan operates correctly (all speeds), cooling fan circuits are okay. Return to SYMPTOMS in TROUBLE SHOOTING - NO CODES - EEC-V (GASOLINE) article. If cooling fan does not operate correctly, go to next step.
  21. 41) Cooling Fan Problem: Did Cooling Fan Operate At Any Speed

    On Mustang 3.8L, go to next step. On all other models, during operational check of both cooling fan speeds, if cooling fan did not operate at any speed, remain in OUTPUT TEST MODE and go to next step. If cooling fan operated at only one speed, remain in OUTPUT TEST MODE and go to step  50).
  22. 42) Cooling Fan Does Not Operate At Any Speed: Command FAN ON & Check For Voltage At Cooling Fan

    Turn ignition switch to OFF position. Disconnect cooling fan connector. Turn ignition switch to ON position. Command FAN ON (HIGH SPEED FAN ON for 2-speed applications). Using a DVOM, measure voltage between chassis ground and HIGH FAN PWR (FAN PWR on Mustang 3.8L) terminal at cooling fan harness connector. If voltage is 10 volts or less, go to next step. If voltage is more than 10 volts, turn ignition switch to OFF position. PWR is being supplied to cooling fan. Go to step  45).
  23. 43) Check B+ Circuit To Fan Control Relays IN CCRM

    Turn ignition switch to OFF position. Ensure cooling fan is disconnected. Disconnect CCRM connector. Using a DVOM, measure voltage between chassis ground and CCRM harness connector terminals No. 3 and 4. See Fig 1-Fig 4 . If both voltage measurements are more than 10 volts, go to next step. If either voltage measurement is 10 volts or less, fault exists in B+ circuit. Check related cooling fan fuses. If fuse is blown, check for short to ground in B+, or HIGH FAN PWR (FAN PWR on Mustang 3.8L) circuit. Repair as necessary. If fuse is okay, check for open B+ circuit. Repair as necessary, reconnect all components and recheck system operation.
  24. 44) Check Power To Fan(s) Circuit

    Turn ignition switch to OFF position. Disconnect CCRM connector. See CCRM LOCATIONS  table. Ensure cooling fan is disconnected. Perform appropriate procedure:

    • Mustang 3.8L

      Measure resistance of FAN PWR circuit between cooling fan harness connector and terminal No. 2 at CCRM harness connector. If resistance is less than 7 ohms, go to step  70). If resistance is 7 ohms or more, locate and repair open circuit between cooling fan motor and CCRM. After repair is complete, reconnect all components and recheck system operation.
    • All Models Except Mustang 3.8L

      Measure resistance of HIGH FAN PWR circuit between cooling fan harness connector and terminal No. 6 at CCRM harness connector. Measure resistance of LOW FAN PWR circuit between cooling fan harness connector and terminal No. 2 of CCRM. If both resistance readings are less than 7 ohms, replace CCRM. If any resistance reading is 7 ohms or more, locate and repair open circuit(s) between cooling fan motor and CCRM. After repair is complete, reconnect all components and recheck system operation.
  25. 45) Check Cooling Fan Ground Circuit

    Disconnect scan tool from Data Link Connector (DLC). Measure resistance between negative battery terminal and ground circuit terminal at cooling fan harness connector. If resistance is 5 ohms or more, locate and repair open ground circuit. Reconnect all components and recheck system operation. If resistance is less than 5 ohms, replace cooling fan motor. Reconnect all components and recheck system operation.
    NOTE: A break in step numbering sequence occurs at this point. Procedure skips from step 45) to step 50). No test procedures have been omitted.
  26. 50) Determine Which Fan Speed Is Operational

    If low speed fan is functioning properly, but high speed fan is inoperative, go to step  65). If low speed fan is not functioning properly, go to next step.
  27. 51) Low Speed Cooling Fan Inoperative

    Turn ignition switch to ON position. Remain in OUTPUT TEST MODE. Disconnect cooling fan. Command low speed fan ON. Measure voltage between negative battery terminal and LOW FAN PWR terminal at cooling fan harness connector. If voltage is more than 10 volts, turn ignition switch to OFF position and replace fan motor. Reconnect all components and recheck system operation. If voltage is 10 volts or less, go to next step.
  28. 52) Check Low Fan Power Circuit Continuity

    Turn ignition switch to OFF position. Disconnect CCRM connector. Measure resistance between cooling fan harness connector LOW FAN PWR terminal and terminals No. 1 and 2 at CCRM harness connector. See Fig 4. If both resistance readings are less than 5 ohms, go to step  70). If any resistance reading is 5 ohms or more, locate and repair open in LOW FAN PWR power circuit. Reconnect all components and recheck system operation.
    NOTE: A break in step numbering sequence occurs at this point. Procedure skips from step 52) to step 65). No test procedures have been omitted.
  29. 65) High Speed Cooling Fan Inoperative

    With scan tool still in OUTPUT TEST MODE, disconnect cooling fan. Turn ignition switch to ON position. Command high speed cooling fan ON. Measure voltage between negative battery terminal and HIGH FAN PWR terminal at cooling fan harness connector. If voltage is 10.5 volts or less, go to next step. If voltage is more than 10.5 volts, turn ignition switch to OFF position and replace fan motor. Reconnect all components and recheck system operation.
  30. 66) Check High Fan Power Circuit Resistance

    Turn ignition switch to OFF position. Disconnect CCRM connector. Measure resistance of HIGH FAN PWR circuit between terminal No. 6 at CCRM harness connector and cooling fan harness connector. If resistance is less than 5 ohms, go to step  70). If resistance is 5 ohms or more, locate and repair open in HIGH FAN PWR circuit. Reconnect all components and recheck system operation.
    NOTE: A break in step numbering sequence occurs at this point. Procedure skips from step 66) to step 70). No test procedures have been omitted.
  31. NOTE: An inoperative high speed or low speed fan can be caused by a primary circuit fault, even though a DTC was not set.

  32. 70) Attempt To Access PIDs In Output Test Mode
    Check if scan tool being used is capable of accessing PID values while in OUTPUT TEST MODE. If PID access is possible, go to next step. If PID access is not possible, go to step  73) (for cooling fan inoperative on Mustang 3.8L, or low speed cooling fan inoperative on all other models), or step  16) (for high speed cooling fan inoperative).
  33. 71) Check Operation Of Low Speed Or High Speed Cooling Fan Primary Circuits

    Reconnect all connectors. Turn ignition switch to ON position. Using scan tool, access OUTPUT TEST MODE. See OUTPUT TEST MODE  under ADDITIONAL SYSTEM FUNCTIONS. Perform appropriate procedure:

    • High Speed Fan Inoperative (Except Mustang 3.8L)

      Using scan tool, select HFC and HFCF PIDs from PID/DATA MONITOR & RECORD menu. With HFC PID OFF (high speed cooling fan commanded OFF by PCM), HFCF PID should indicate NO. Command HIGH SPEED FAN ON. HFC PID should indicate ON and HFCF PID should still indicate NO. If HFCF PID value indicated YES with HIGH SPEED FAN commanded ON or OFF, a primary circuit fault is detected. Go to step  15) and perform DTC P1479 diagnostics. If HFCF PID indicated NO with high speed cooling fan commanded ON or OFF, primary circuits are okay. Replace CCRM. Ensure HIGH FAN PWR circuit is not shorted to ground. Recheck cooling fan operation.
    • Low Speed Cooling Fan Inoperative (Cooling Fan Inoperative On Mustang 3.8L)

      Using scan tool, select LFC and LFCF PIDs from PID/DATA MONITOR & RECORD menu. With LFC PID OFF (low speed cooling fan commanded OFF by PCM), LFCF PID should indicate NO. Command LOW SPEED FAN ON. LFC PID should indicate ON and LFCF PID should still indicate NO. If LFCF PID value indicated YES with LOW SPEED FAN (cooling fan on Mustang 3.8L) commanded ON or OFF, a primary circuit fault is detected. Go to step  20) and perform DTC P1474 diagnostics. If LFCF PID indicated NO with low speed cooling fan commanded ON or OFF, primary circuits are okay. Replace CCRM. Ensure LOW FAN PWR circuit (FAN PWR circuit on Mustang 3.8L) is not shorted to ground. Recheck cooling fan operation.
    NOTE: A break in step numbering sequence occurs at this point. Procedure skips from step 71) to step 73). No test procedures have been omitted.
  34. 73) Check FC/LFC Circuit For Short To Ground In Harness

    Turn ignition switch to OFF position. Disconnect scan tool from DLC. Disconnect PCM connector. Inspect connector for loose, damaged or corroded terminals. Repair as necessary. Using a DVOM, measure resistance between chassis ground and CCRM harness connector terminal No. 14. If resistance is more than 10 k/ohms, replace CCRM. Ensure LOW FAN PWR or FAN PWR circuit is not shorted to ground. If resistance is 10 k/ohms or less, repair short to ground in FC or LFC circuit.
    NOTE: A break in step numbering sequence occurs at this point. Procedure skips from step 73) to step 80). No test procedures have been omitted.
  35. NOTE: Diagnostic procedures beginning with step  80) are performed when directed here from ELECTRIC COOLING FAN ALWAYS ON under SYMPTOMS in TROUBLE SHOOTING - NO CODES - EEC-V (GASOLINE) article.

  36. 80) Low &/Or High Speed Cooling Fan Always Runs (No DTCs): Check A/C High Pressure Switch Input To PCM
    Connect scan tool to Data Link Connector (DLC). Start engine and allow to idle. Using scan tool, select ACP PID from PID/DATA MONITOR & RECORD menu. PCM will turn on cooling fan when A/C high pressure switch input signal is CLOSED. If ACP PID value indicates CLOSED, leave engine running and go to next step. If ACP PID value indicates OPEN, go to step  82).
  37. 81) Check A/C High Pressure Switch

    Disconnect A/C high pressure switch. Again, view ACP PID from PID/DATA MONITOR & RECORD menu. If ACP PID value still indicates CLOSED, turn ignition switch to OFF position. Go to step  135) and check A/C high pressure switch input signal to PCM. If ACP PID value indicates OPEN, turn ignition switch to OFF position. Reconnect A/C high pressure switch. Check A/C high pressure switch operation and check for overcharged A/C system. See appropriate article in AIR CONDITIONING & HEATING.
  38. NOTE: Diagnostic procedures beginning with step  82) are performed when directed here from ELECTRIC COOLING FAN ALWAYS ON under SYMPTOMS in TROUBLE SHOOTING - NO CODES - EEC-V (GASOLINE) article.

  39. 82) Cooling Fan Always On: Check Cooling Fan Operation With CCRM Disconnected
    Turn all accessories off. Turn ignition switch to ON position. Verify that cooling fan is always on. Turn ignition switch to OFF position. Disconnect CCRM connector. See CCRM LOCATIONS  table. Turn ignition switch to ON position. If cooling fan is now off, go to step  84). If cooling fan is still on, locate and repair short to B+ or VPWR in FAN PWR circuit (Mustang 3.8L), or go to next step (all other models).
  40. 83) Check LOW & HIGH FAN PWR Circuits For Short To B+ Or VPWR

    Turn ignition switch to OFF position. Disconnect cooling fan. Turn ignition switch to ON position. Using a DVOM, measure voltage between chassis ground and LOW FAN PWR and HIGH FAN PWR terminals at cooling fan harness connector. If both voltage measurements are less than one volt, verify previous test step results. If results were okay, problem is intermittent and cannot be duplicated at this time. If either voltage measurement is one volt or more, locate and repair short to B+ or VPWR in HIGH or LOW FAN PWR circuit. Reconnect all components and recheck system operation.
  41. NOTE: A high speed or low speed fan always ON can be caused by a primary circuit fault, even though a DTC was not set. This step check primary circuit operation.
    NOTE: A break in step numbering sequence occurs at this point. Procedure skips from step 84) to step 98). No test procedures have been omitted.

  42. 84) Check Operation Of Primary Fan Circuits
    Turn ignition switch to OFF position. Connect scan tool to Data Link Connector (DLC). Reconnect CCRM. Turn ignition switch to ON position. Using scan tool, access OUTPUT TEST MODE. See OUTPUT TEST MODE  under ADDITIONAL SYSTEM FUNCTIONS. Perform appropriate procedure:

    • High Speed Fan Always On (Except Mustang 3.8L)

      Using scan tool, select HFC and HFCF PIDs from PID/DATA MONITOR & RECORD menu. With HFC PID OFF (high speed cooling fan commanded OFF by PCM), HFCF PID value should indicate NO. If HFCF PID value indicated YES with HIGH SPEED FAN commanded OFF, a primary circuit fault is detected. Go to step  15) and perform DTC P1479 diagnostics. If HFCF PID indicated NO with high speed cooling fan commanded OFF, primary circuits are okay. Replace CCRM. Recheck cooling fan operation.
    • Low Speed Cooling Fan Always On (Cooling Fan On Mustang 3.8L)

      Using scan tool, select LFC and LFCF PIDs from PID/DATA MONITOR & RECORD menu. With LFC PID OFF (low speed cooling fan commanded OFF by PCM), LFCF PID value should indicate NO. If LFCF PID value indicated YES with LOW SPEED FAN (cooling fan on Mustang 3.8L) commanded OFF, a primary circuit fault is detected. Go to step  20) and perform DTC P1474 diagnostics. If LFCF PID indicated NO with low speed cooling fan commanded OFF, primary circuits are okay. Replace CCRM. Recheck cooling fan operation.
  43. NOTE: Diagnostic procedures beginning with step  98) are performed when directed here from CLIMATE CONTROL (LACK OF COOLING) under SYMPTOMS in TROUBLE SHOOTING - NO CODES - EEC-V (GASOLINE) article.

  44. 98) Lack Of Cooling (A/C Not Functioning): Check For Voltage To A/C Clutch
    If A/C clutch will engage, follow instructions for result: voltage is more than 10.5 volts. If A/C clutch will not engage, turn ignition switch to OFF position. Disconnect A/C cycling switch. Connect a jumper wire between A/C cycling switch harness connector terminals. Disconnect A/C clutch. Connect a DVOM between power and ground terminals at A/C clutch harness connector. Start engine. Turn A/C on and wait 15 seconds. If voltage is 10.5 volts or less, go to next step. If voltage is more than 10.5 volts, turn ignition switch to OFF position. Remove jumper wire. Reconnect all connectors. If symptom is "Poor A/C Performance In Hot Ambient Temperature" on all except Mustang 3.8L, go to step  145). On all others, check and repair A/C system as necessary. Ensure Engine Coolant Temperature (ECT) sensor input to PCM is not causing A/C clutch to disengage. See appropriate article in AIR CONDITIONING & HEATING.
  45. 99) Check ACCS Input To PCM With A/C ON

    Ensure jumper wire is still connected between A/C cycling switch harness connector terminals, engine is running and A/C is on. Using scan tool, select ACCS PID from PID/DATA MONITOR & RECORD menu. If ACCS PID value indicates ON, turn ignition switch to OFF position. Remove jumper wire. Reconnect A/C cycling switch, and go to step  110). If ACCS PID value indicates OFF, PCM is not receiving ACCS signal. Turn ignition switch to OFF position and go to next step.
  46. 100) ACCS PID OFF With A/C ON: Check For Voltage To A/C Cycling Switch

    Disconnect A/C cycling switch. Turn ignition switch to ON position. Turn A/C switch on. Using a DVOM, measure voltage between chassis ground and A/C demand switch side of A/C cycling switch harness connector. See Fig 1 or Fig 3 . If voltage is more than 10.5 volts, go to next step. If voltage is 10.5 volts or less, EEC-V system is okay. Fault is in A/C system. Check A/C system for cause of no voltage to A/C cycling switch. See appropriate article in AIR CONDITIONING & HEATING.
  47. 101) Check If A/C Cycling Switch Contacts Are Closed

    Turn ignition switch to OFF position. Using a DVOM, measure resistance between A/C cycling switch terminals. If resistance is less than 5 ohms, go to next step. If resistance is 5 ohms or more, EEC-V system is okay. Fault is in A/C system. Check A/C cycling switch and for proper refrigerant charge. See appropriate article in AIR CONDITIONING & HEATING.
  48. 102) Check For Voltage To Dual Function A/C High Pressure Switch

    Ensure ignition switch is turned to OFF position. Reconnect A/C cycling switch. Disconnect A/C high pressure switch. Turn ignition switch to ON position. Turn A/C switch on. Using a DVOM, measure voltage between chassis ground and A/C demand switch terminal at A/C high pressure switch harness connector. See Fig 5. If voltage is more than 10.5 volts, go to next step. If voltage is 10.5 volts or less, repair open circuit between A/C high pressure switch and A/C cycling switch.
    Fig 5: Checking A/C High Pressure Switch Circuit Voltage
    G98G00840Courtesy of FORD MOTOR CO.
  49. 103) Measure Resistance Of A/C High Pressure Switch High Pressure Contacts

    Turn ignition switch to OFF position. Using a DVOM, measure resistance between A/C high pressure switch high pressure terminals. See Fig 6. If resistance is less than 5 ohms, go to next step. If resistance is 5 ohms or more, check for overcharged A/C system. Service A/C system as necessary. If system charge is okay, replace A/C high pressure switch.
    Fig 6: Checking ACPSW High Pressure Contact Resistance
    G96F29178Courtesy of FORD MOTOR CO.
  50. 104) Check Voltage To PCM On ACCS Circuit

    Turn ignition switch to OFF position. Reconnect A/C high pressure switch. Disconnect PCM connector. Inspect connector for loose, damaged or corroded terminals. Repair as necessary. Turn ignition switch to ON position. Turn A/C switch on. Using a DVOM, measure voltage between chassis ground and PCM harness connector terminal No. 41. If voltage is more than 10.5 volts, replace PCM. See appropriate REMOVAL, OVERHAUL & INSTALLATION article. Program PCM. See FLASH VEHICLE IDENTIFICATION BLOCK PROCEDURE . If voltage is 10.5 volts or less, repair open circuit between PCM and ACPSW.
  51. NOTE: If vehicle is not equipped with A/C, disregard DTC P1460. DTC P1460 can be set if A/C or defroster were on during KOEO or KOER ON-DEMAND SELF-TEST.

  52. 105) KOEO/KOER DTC P1460: Ensure ACCS PID Is OFF
    This DTC indicates an excessive current draw when PCM grounds Wide Open Throttle A/C Cut-Off (WAC) circuit, or voltage is not detected on WAC circuit when PCM interrupts ground on WAC circuit. Possible causes are:
    • A/C Or Defroster On During Self-Test
    • Open Or Shorted WAC Circuit
    • Faulty WAC Relay
    • Open VPWR Circuit To WAC Relay
    • Faulty PCM

    Turn A/C and defroster off. Start engine and allow to idle. Using scan tool, select ACCS PID from PID/DATA MONITOR & RECORD menu. If ACCS PID value indicates OFF, go to next step. If ACCS PID value indicates ON, go to step  125) to check A/C circuits for short to B+ or VPWR.

  53. 106) Check WAC Circuit & WOT A/C Relay In CCRM

    Turn ignition switch to OFF position. Disconnect CCRM connector. See CCRM LOCATIONS  table. Using a DVOM, measure resistance between CCRM harness connector terminals No. 22 (WAC) and No. 24 (VPWR). Resistance should be 130-200 ohms. Also, measure resistance between CCRM harness connector terminal No. 22 and terminals No. 1-11, 13, 15 and 21, and CCRM case. See Fig 1-Fig 4 . Each resistance measurement should be more than 1000 ohms. If all resistance measurements are as specified, go to next step. If any resistance measurement is not as specified, replace CCRM. Start engine and turn A/C on for 15 seconds. Turn A/C off and repeat QUICK TEST .
  54. 107) Check WAC Circuit For Short To B+ Or VPWR In Harness

    Ensure ignition switch is turned to OFF position. Disconnect PCM connector. Inspect connector for loose, damaged or corroded terminals. Repair as necessary. Turn ignition switch to ON position. Using a DVOM, measure voltage between chassis ground and CCRM harness connector terminal No. 22. If voltage is less than one volt, go to next step. If voltage is one volt or more, repair short to B+ or VPWR in WAC circuit. Start engine and turn A/C on for 15 seconds. Turn A/C off and repeat QUICK TEST .
  55. 108) Check WAC Circuit For Short To Ground In Harness

    Turn ignition switch to OFF position. Leave CCRM and PCM disconnected. Disconnect scan tool from Data Link Connector (DLC). Using a DVOM, measure resistance between chassis ground and CCRM harness connector terminal No. 22. If resistance is more than 10 k/ohms, go to next step. If resistance is 10 k/ohms or less, repair short to ground in WAC circuit. Start engine and turn A/C on for 15 seconds. Turn A/C off and repeat QUICK TEST .
  56. 109) Check For Open In WAC Circuit

    Ensure ignition switch is turned to OFF position. Using a DVOM, measure resistance of WAC circuit between PCM harness connector terminal No. 69 and CCRM harness connector terminal No. 22. See Figure and Fig 1-Fig 4 . If resistance is less than 5 ohms, replace PCM. Start engine and turn A/C on for 15 seconds. Turn A/C off and repeat QUICK TEST . If resistance is 5 ohms or more, repair open in WAC circuit. Start engine and turn A/C on for 15 seconds. Turn A/C off and repeat QUICK TEST .
  57. 110) No/Low Voltage To A/C Clutch (ACCS PID ON, A/C ON & No DTCs): Check For Voltage To CCRM

    Turn ignition switch to OFF position. Disconnect CCRM connector. Turn ignition switch to ON position. Using a DVOM, measure voltage between chassis ground and CCRM harness connector terminal No. 21 (IGN START/RUN). See Fig 1-Fig 4 . If voltage is more than 10.5 volts, turn A/C off and go to next step. If voltage is 10.5 volts or less, voltage is not supplied to CCRM. Check condition of related fuse. If fuse is okay, repair open in B+ (Mustang) or IGN START/RUN (Escort) circuit between CCRM and A/C fuse in battery junction box (Mustang), or central junction box (Escort). If fuse is blown, repair short to ground in B+ circuit (Mustang), IGN START/RUN circuit (Escort), or A/C CLUTCH PWR circuit (all models) between CCRM and A/C clutch coil.
  58. 111) Check For Open A/C CLUTCH PWR & A/C CLUTCH GND Circuits

    Turn ignition switch to OFF position. Disconnect scan tool from Data Link Connector (DLC). Disconnect A/C clutch connector. Using a DVOM, measure resistance of A/C CLUTCH GND circuit between CCRM harness connector terminal No. 16 and A/C clutch harness connector. Also, measure resistance of A/C CLUTCH PWR circuit between CCRM harness connector terminal No. 23 and A/C clutch harness connector. If either resistance measurement is 5 ohms or more, repair open in A/C CLUTCH PWR or GND circuit. If both resistance measurements are less than 5 ohms, ensure engine is not overheating. If engine coolant temperature is high, PCM will turn off A/C. If engine coolant temperature is okay, ensure A/C CLUTCH PWR circuit is not shorted to ground. If A/C CLUTCH PWR circuit is okay, replace CCRM.
    NOTE: A break in step numbering sequence occurs at this point. Procedure skips from step 111) to step 115). No test procedures have been omitted.
  59. NOTE: This DTC is designed to protect Torque Converter Clutch (TCC) on A/T applications. In some strategies, PCM will unlock TCC during A/C clutch engagement. Damage may occur to transmission if TCC is cycled as frequently as A/C clutch. When DTC P1469 is set, TCC is prevented from excessive cycling.

  60. 115) Continuous Memory DTC P1469: Check For Cause Of Excessive A/C Compressor Clutch Cycling
    This DTC indicates frequent A/C compressor clutch cycling. Possible causes are:
    • A/C system mechanical fault such as low refrigerant charge or damaged A/C cycling switch.
    • Intermittent open in ACCS circuit between A/C cycling switch and PCM terminal No. 41.
    • Intermittent open in IGN START/RUN circuit to A/C cycling switch (if applicable).

    Check A/C system for mechanical fault such as low refrigerant charge or damaged A/C cycling switch. See appropriate article in AIR CONDITIONING & HEATING. If fault is not indicated, go to next step. If fault is indicated, isolate fault and repair as necessary. Clear DTCs. Start engine and turn A/C on for about 2 minutes. Turn engine and A/C off and repeat QUICK TEST .

  61. 116) Check For Intermittent Open In ACCS Circuit

    Turn ignition switch to ON position. Using scan tool, select ACCS PID from PID/DATA MONITOR & RECORD menu. Turn A/C switch on. Check for indication of open ACCS circuit or faulty pressure switch while performing the following:
    • Shake, wiggle and bend ACCS circuit between A/C cycling switch and PCM.
    • Lightly tap pressure switches in ACCS circuit to simulate road shock.

    A fault (open ACCS circuit or faulty pressure switch) will be indicated by ACCS PID quickly turning ON and OFF. If fault is indicated, isolate and repair as necessary. Clear DTCs. Start engine and turn A/C on for about 2 minutes. Turn engine and A/C off and repeat QUICK TEST . If fault is not indicated, problem is intermittent and cannot be duplicated at this time. Clear DTCs and repeat QUICK TEST  procedures to ensure DTCs are no longer present. Service any additional symptoms. Return to SYMPTOMS in TROUBLE SHOOTING - NO CODES - EEC-V (GASOLINE) article.

    NOTE: A break in step numbering sequence occurs at this point. Procedure skips from step 116) to step 120). No test procedures have been omitted.
  62. NOTE: DTC P1460 indicates an open or short in Wide Open Throttle A/C Cut-Out (WAC) circuit. Disregard DTC P1460 if vehicle is not equipped with A/C.
    NOTE: A break in step numbering sequence occurs at this point. Procedure skips from step 120) to step 124). No test procedures have been omitted.

  63. 120) Continuous Memory DTC P1460: Check For Intermittent Open Or Short To B+ Or VPWR In WAC Circuit
    Turn ignition switch to OFF position. Disconnect A/C cycling switch. Connect a jumper wire between A/C cycling switch harness connector terminals. Turn ignition switch to ON position. On Mustang, turn A/C demand switch on. On Escort, using scan tool, access OUTPUT TEST MODE. See OUTPUT TEST MODE  under ADDITIONAL SYSTEM FUNCTIONS. Command ALL OUTPUTS ON (this will engage A/C clutch). On all models, check for indication of open or short to B+ or VPWR in WAC circuit while performing the following:
    • Shake, wiggle and bend WAC circuit between CCRM and PCM.
    • Lightly tap on CCRM to simulate road shock.

    A fault (open or short to VPWR in WAC circuit) is indicated by A/C clutch clicking on (Mustang), or by A/C clutch clicking off (Escort). On Escort, using scan tool, turn ALL OUTPUTS OFF. On all models, check for indication of short to ground in WAC circuit while performing the following:

    • Shake, wiggle and bend WAC circuit between CCRM and PCM.
    • Lightly tap on CCRM to simulate road shock.

    A fault (short to ground in WAC circuit) is indicated by A/C clutch clicking off (Mustang) or by A/C clutch clicking on (Escort). If any fault is indicated, isolate fault and repair as necessary. Start engine and turn A/C on for 15 seconds. Turn A/C off and repeat QUICK TEST . If fault is not indicated, remove jumper wire and go to TEST Z  and check for intermittent faults.

  64. NOTE: DTC P1460 can be set if A/C or defroster were on during KOEO or KOER ON-DEMAND SELF-TEST. If either were on, repeat Self-Test.

  65. 124) KOEO & KOER DTC P1464: Check ACCS PID
    This DTC indicates ACCS input to PCM was high during self-test. Possible causes for this fault are:
    • A/C On During Self-Test
    • Short To VPWR In A/C Clutch VPWR Circuit (Applications With Normally Closed WAC Relay)
    • Short To VPWR In ACCS Circuit
    • Faulty A/C Demand Switch
    • Faulty WAC Relay
    • Faulty PCM

    Turn ignition switch to OFF position. Connect scan tool to DLC. Turn ignition switch to ON position. Using scan tool, select ACCS PID from PID/DATA MONITOR & RECORD menu. If ACCS PID value indicates ON, go to next step. If ACCS PID value indicates OFF, indication is ACCS input to PCM is low. Verify test results. Ensure A/C and defrost switch are off. Repeat KOEO ON-DEMAND SELF-TEST  or KOER ON-DEMAND SELF-TEST  where DTC P1464 was received.

  66. 125) ACCS PID ON: Disconnect A/C Cycling Switch & Check If ACCS PID Turns OFF

    Turn ignition switch to OFF position. Disconnect A/C cycling switch. Turn ignition switch to ON position. Using scan tool, select ACCS PID from PID/DATA MONITOR & RECORD menu. If ACCS PID value indicates ON, go to step  127) (Escort), or next step (Mustang). If ACCS PID value indicates OFF, check operation of A/C switch and replace switch as necessary. See appropriate article in AIR CONDITIONING & HEATING. If A/C switch is okay, repair short to B+ or VPWR in A/C demand circuit to A/C cycling switch.
  67. 126) Check A/C CLUTCH PWR Circuit For Short To B+ or VPWR In Harness

    Turn ignition switch to OFF position. Disconnect CCRM connector. CCRM LOCATIONS  table. Turn ignition switch to ON position. Using a DVOM, measure voltage between chassis ground and CCRM harness connector terminal No. 23. See Fig 1-Fig 4 . If voltage is less than one volt, go to next step. If voltage is one volt or more, repair short to B+ or VPWR in A/C CLUTCH PWR circuit.
  68. 127) Check ACCS Circuit For Short To B+ Or VPWR In Harness

    Turn ignition switch to OFF position. On Escort, disconnect CCRM. On all models, disconnect PCM connector. Inspect connector for loose, damaged or corroded terminals. Repair as necessary. Turn ignition switch to ON position. Using a DVOM, measure voltage between chassis ground and PCM harness connector terminal No. 41. See Fig 1-Fig 4 . If voltage is less than one volt, replace PCM (Escort), or go to next step (Mustang). If voltage is one volt or more, repair short to B+ or VPWR in ACCS circuit.
  69. 128) Check ACCS Circuit Voltage To PCM With CCRM Connected

    Turn ignition switch to OFF position. Leave A/C cycling switch and PCM disconnected. Reconnect CCRM. Turn ignition switch to ON position. Using a DVOM, measure voltage between chassis ground and PCM harness connector terminal No. 41. If voltage is less than one volt, replace PCM. See appropriate REMOVAL, OVERHAUL & INSTALLATION article. Program PCM. See FLASH VEHICLE IDENTIFICATION BLOCK PROCEDURE . If voltage is one volt or more, replace CCRM.
    NOTE: A break in step numbering sequence occurs at this point. Procedure skips from step 128) to step 130). No test procedures have been omitted.
  70. NOTE: Diagnostic procedures beginning with step  130) are performed when directed here from A/C DOES NOT TURN OFF DURING WOT under SYMPTOMS in TROUBLE SHOOTING - NO CODES - EEC-V (GASOLINE) article.

  71. 130) Check If A/C Turns Off When A/C Switch Is Turned Off
    Turn A/C demand switch off. If A/C turns off, go to next step. If A/C does not turn off, go to step  140).
  72. 131) Check If A/C Cuts Off During WOT

    Start engine and allow to idle. Turn A/C on. Briefly snap throttle wide open and then return to idle. Listen for A/C clutch disengagement during WOT, then re-engagement after a few seconds of returning to idle. A click noise will be heard when A/C re-engages. Repeat test several times. If A/C clicking noise cannot be heard, disconnect A/C clutch. Connect a test light between A/C clutch power and ground terminals at A/C clutch harness connector. Again, briefly snap throttle to wide open position and return to idle. Test light should be off during WOT and on after a few seconds of returning to idle. If A/C clutch or test light operates as specified, WAC circuit is functioning properly at this time. Go to TEST Z  and check for intermittents. If A/C clutch or test light does not operate as specified, go to next step.
  73. 132) No WOT A/C Cutoff, No DTCs: Check CCRM

    Reconnect A/C clutch (if necessary). Turn ignition switch to ON position. Using scan tool, access OUTPUT TEST MODE. See OUTPUT TEST MODE  in ADDITIONAL SYSTEM FUNCTIONS. Turn A/C DEMAND switch on. While observing A/C clutch engagement, command outputs on and off several times. If A/C clutch engagement cycles, system is functioning properly at this time. Go to TEST Z  and check for intermittent faults. If A/C clutch does not cycle, replace CCRM.
    NOTE: A break in step numbering sequence occurs at this point. Procedure skips from step 132) to step 135). No test procedures have been omitted.
  74. NOTE: Step  135) is performed when directed here from step  81).
    NOTE: A break in step numbering sequence occurs at this point. Procedure skips from step 135) to step 140). No test procedures have been omitted.

  75. 135) Check ACPSW Circuit For Short To Ground
    Turn ignition switch to OFF position. Disconnect A/C high pressure switch connector. Disconnect scan tool from Data Link Connector (DLC). Disconnect PCM connector(s). Inspect connector for loose, damaged or corroded terminals. Repair as necessary. Measure resistance between PCM connector terminal No. 86 and ground. If resistance is more than 10 k/ohms, replace PCM. See appropriate REMOVAL, OVERHAUL & INSTALLATION article. Program PCM. See FLASH VEHICLE IDENTIFICATION BLOCK PROCEDURE . If resistance is 10 k/ohms or less, repair short to ground in ACPSW circuit.
  76. NOTE: Diagnostic procedures beginning with step  140) are performed when directed here from step  130) or CLIMATE CONTROL (A/C ALWAYS ON) under SYMPTOMS in TROUBLE SHOOTING - NO CODES - EEC-V (GASOLINE) article.

  77. 140) A/C Always On: Check For Voltage At A/C Clutch With A/C OFF
    Turn ignition switch to OFF position. Turn A/C and defroster off. Disconnect A/C clutch. Connect a DVOM between A/C CLUTCH PWR and A/C CLUTCH GND terminals at A/C clutch harness connector. Start engine. If voltage is 2 volts or more, a fault is indicated in A/C electrical system. Go to next step. If voltage is less than 2 volts, electrical portion of A/C system is okay. If A/C related symptom still exists, see appropriate article in AIR CONDITIONING & HEATING.
  78. 141) Check ACCS Input To PCM With A/C OFF

    Turn ignition switch to OFF position. Connect scan tool to Data Link Connector (DLC). Ensure A/C and defroster are off. Start engine. Using scan tool, select ACCS PID from PID/DATA MONITOR & RECORD menu. If ACCS PID value indicates ON, go to step  125). If ACCS PID value indicates OFF, check A/C system and repair as necessary. See appropriate article in AIR CONDITIONING & HEATING.
    NOTE: A break in step numbering sequence occurs at this point. Procedure skips from step 141) to step 145). No test procedures have been omitted.
  79. NOTE: Diagnostic procedures beginning with step  145) are performed when directed here from step  98).
    NOTE: A fault in A/C high pressure switch MEDIUM PRESSURE circuit can cause high speed cooling fan not to operate when A/C pressure is high. Hot ambient conditions may cause refrigerant pressure to increase until A/C high pressure switch HIGH PRESSURE contacts open, turning off A/C until pressure drops to an acceptable range.
    Fig 7: Testing Medium Pressure Circuits At High Pressure Switch
    G00014380Courtesy of FORD MOTOR CO.

  80. 145) Check A/C High Pressure Switch Medium Pressure Circuits
    Turn ignition switch to OFF position. Disconnect A/C high pressure switch. Ensure A/C is off. Connect jumper wire between A/C high pressure switch harness connector ACPSW and ground circuit terminals. See Fig 7. Start engine and allow to idle for 15 seconds. If high speed fan does not come on, an A/C high pressure switch MEDIUM PRESSURE circuit problem may exist. Go to next step. If high speed fan comes on, A/C high pressure switch MEDIUM PRESSURE circuits are okay. Turn ignition switch to OFF position. Remove jumper wire and reconnect A/C high pressure switch connector. See appropriate article in AIR CONDITIONING & HEATING to diagnose symptom.
  81. 146) Check For Open Ground Circuit To A/C High Pressure Switch

    With engine still running, move jumper wire from A/C high pressure switch connector ground terminal to negative battery terminal. Wait 15 seconds. If high speed fan now comes on, turn ignition switch to OFF position. Remove jumper wire and repair open ground circuit to A/C high pressure switch. If high speed fan does not come on, remove jumper wire and go to next step.
  82. 147) Check For Open ACPSW Circuit Between A/C High Pressure Switch & PCM

    Disconnect PCM connector. Using a DVOM, measure resistance of ACPSW circuit between PCM harness connector terminal No. 86 and A/C high pressure switch connector. See Fig 7. If resistance is less than 5 ohms, replace PCM. See appropriate REMOVAL, OVERHAUL & INSTALLATION article. Program PCM. See FLASH VEHICLE IDENTIFICATION BLOCK PROCEDURE . If resistance is 5 ohms or more, repair open in ACPSW circuit.