LEMON Manuals: Even more car manuals for everyone: 1960-2025
Home >> Ford >> 2012 >> Mustang Boss 302 >> Repair and Diagnosis >> External Pages >> Different car >> Section 1185 (Module Communications Network) >> Description And Operation >> Communications Network - System Operation and Component Description >> System Operation >> System Diagram
April 5, 2026: LEMON Manuals is launched! Read the announcement.

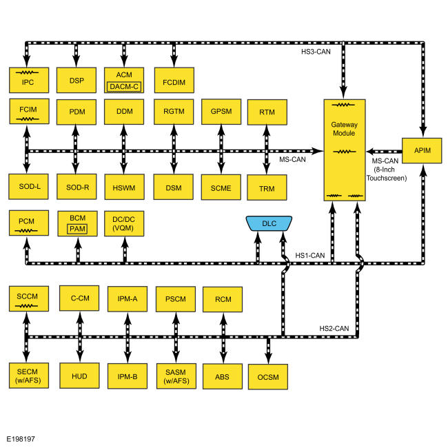
System Diagram

WARNING: This page is about a different car, the 2017 Ford Edge. However, it is still accessible from the selected car via links, so may be relevant.
GFD17475Courtesy of FORD MOTOR COMPANY