LEMON Manuals: Even more car manuals for everyone: 1960-2025
Home >> Ford >> 2013 >> C-Max Energi >> Repair and Diagnosis (Single Page) >> Electrical >> Charging Systems >> Charging System >> Description and Operation >> Charging System - System Operation and Component Description >> System Operation >> System Diagram
April 5, 2026: LEMON Manuals is launched! Read the announcement.

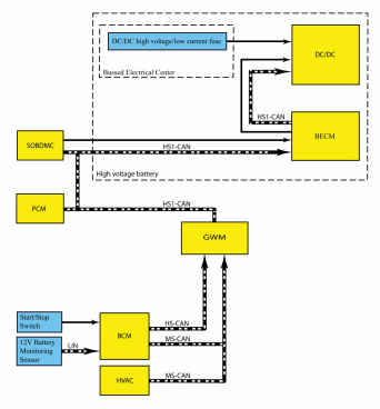
System Diagram

G00525357Courtesy of FORD MOTOR CO.