LEMON Manuals: Even more car manuals for everyone: 1960-2025
Home >> Ford >> 2013 >> Escape Titanium, AWD >> Repair and Diagnosis >> External Pages >> Different car >> Section 325 (Information System And Entertainment System - Am/Fm/Cd/Sync/Touchscreen Display) >> Description And Operation >> Information and Entertainment System - System Operation and Component Description >> System Operation >> System Diagram
April 5, 2026: LEMON Manuals is launched! Read the announcement.

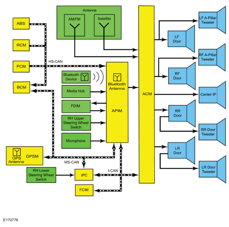
System Diagram

WARNING: This page is about a different car, the 2014 Ford Escape. However, it is still accessible from the selected car via links, so may be relevant.
G09376185