LEMON Manuals: Even more car manuals for everyone: 1960-2025
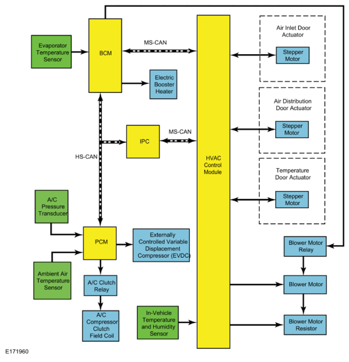
Home >> Ford >> 2014 >> Escape S >> Repair and Diagnosis (Single Page) >> Heating, Ventilation & A/C (HVAC) >> HVAC Control Systems >> HVAC - Climate Control System - General Information >> Description And Operation >> Climate Control System - Vehicles With: Electronic Manual Temperature Control (EMTC) - System Operation and Component Description >> System Operation >> System Diagram
April 5, 2026: LEMON Manuals is launched! Read the announcement.

System Diagram

G09375781