LEMON Manuals: Even more car manuals for everyone: 1960-2025
Home >> Ford >> 2014 >> Focus ST >> Repair and Diagnosis >> External Pages >> Different variant/trim >> Section 23 (Module Communications Network -- (Electric)) >> Description and Operation >> Communications Network - System Operation and Component Description >> System Operation >> System Diagram
April 5, 2026: LEMON Manuals is launched! Read the announcement.

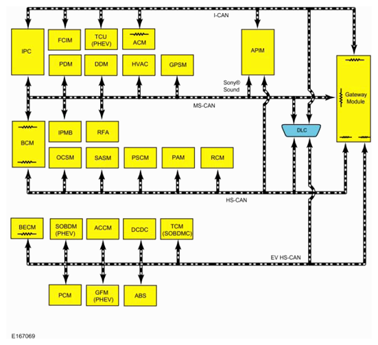
System Diagram

WARNING: This page is about a different variant/trim than selected.
G08591215