LEMON Manuals: Even more car manuals for everyone: 1960-2025
Home >> Ford >> 2015 >> Edge Sport, FWD >> Repair and Diagnosis >> External Pages >> Different car >> Section 85 (Module Communications Network) >> Description And Operation >> Communications Network - System Operation and Component Description >> System Diagram
April 5, 2026: LEMON Manuals is launched! Read the announcement.

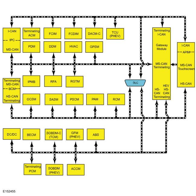
System Diagram

WARNING: This page is about a different car, the 2015 Ford C-Max. However, it is still accessible from the selected car via links, so may be relevant.
GFD13952Courtesy of FORD MOTOR COMPANY

Module Network Chart 

Module Name Network Type
ACCM HEV HS-CAN
APIM (if equipped) HS-CAN
MS-CAN
I-CAN
ABS module HEV HS-CAN
ACM I-CAN
BECM HEV HS-CAN
BCM HS-CAN
MS-CAN
DACMC (if equipped) I-CAN
DC to DC Converter Control Module (DC/DC) HEV HS-CAN
DDM (if equipped) MS-CAN
PCM HEV HS-CAN
FCIM (if equipped with touchscreen) I-CAN
FCDIM (if equipped) I-CAN
GWM HEV HS-CAN
HS-CAN
MS-CAN
I-CAN
GFM (Charge Port Light Ring, PHEV only) HEV HS-CAN
GPSM (if equipped) MS-CAN
HVAC module MS-CAN
IPC MS-CAN
I-CAN
Image Processing Module - B (IPM-B) (if equipped) MS-CAN
Rear Gate Trunk Module (RGTM) MS-CAN
OCSM HS-CAN
Parking Aid Module (PAM) (if equipped) HS-CAN
PSCM HS-CAN
PDM (if equipped) MS-CAN
RFA module (if equipped) MS-CAN
RCM HS-CAN
SOBDM (PHEV only) HEV HS-CAN
SASM HS-CAN
TCU (PHEV only) I-CAN
SOBDMC (TCM) HEV HS-CAN