LEMON Manuals: Even more car manuals for everyone: 1960-2025
Home >> Ford >> 2017 >> Focus RS >> Repair and Diagnosis (Single Page) >> Steering >> Power Steering >> Power Steering System (Except Electric Vehicle) >> Description And Operation >> Power Steering - System Operation and Component Description >> System Operation >> System Diagram
April 5, 2026: LEMON Manuals is launched! Read the announcement.

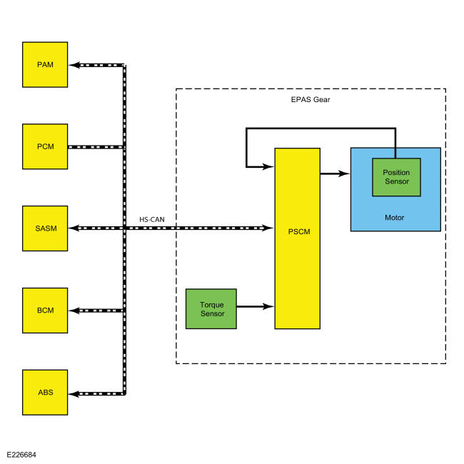
System Diagram

GFD119678Courtesy of FORD MOTOR COMPANY