LEMON Manuals: Even more car manuals for everyone: 1960-2025
Home >> Ford >> 2018 >> Edge SE, AWD >> Repair and Diagnosis (Single Page) >> Heating, Ventilation & A/C (HVAC) >> HVAC Control Systems >> Climate Control System - General Information (1 Of 2) >> Description And Operation >> Climate Control System - Vehicles With: Electronic Manual Temperature Control (EMTC) - System Operation and Component Description >> System Operation >> System Diagram
April 5, 2026: LEMON Manuals is launched! Read the announcement.

System Diagram

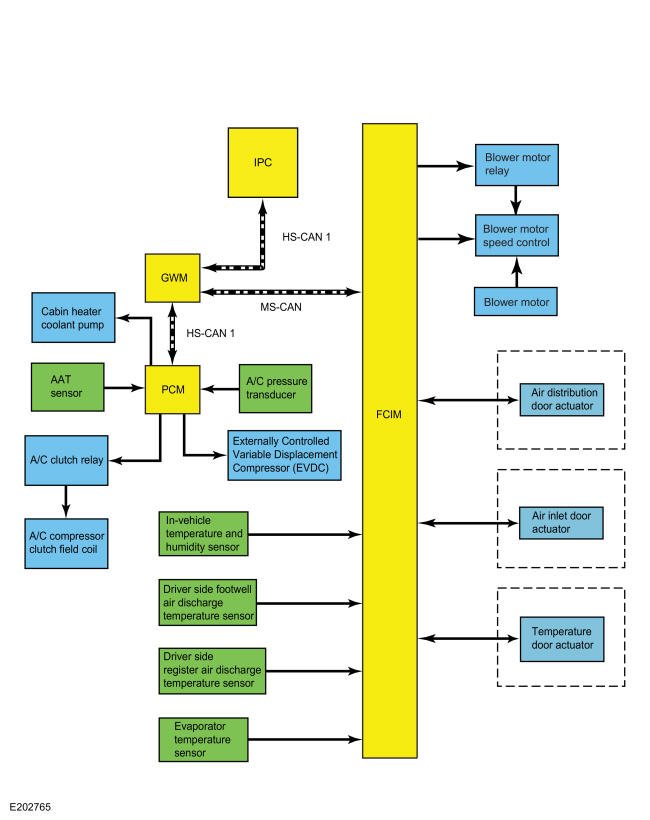
GFD282361Courtesy of FORD MOTOR COMPANY
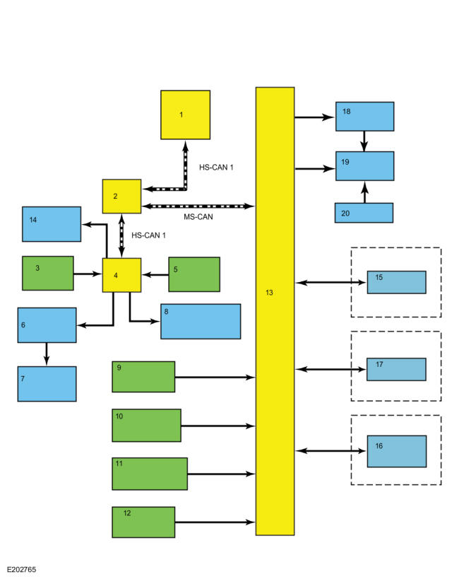
GFD282362Courtesy of FORD MOTOR COMPANY
Item Description
1 IPC
2 GWM
3 Ambient Air Temperature (AAT) sensor
4 PCM
5 A/C pressure transducer
6 A/C clutch relay
7 A/C compressor clutch field coil
8 Externally Controlled Variable Displacement Compressor (EVDC)
9 In-vehicle temperature and humidity sensor
10 Driver side footwell air discharge temperature sensor
11 Driver side register air discharge temperature sensor
12 Evaporator temperature sensor
13 FCIM
14 Cabin heater coolant pump
15 Air distribution door actuator
16 Temperature door actuator
17 Air inlet door actuator
18 Blower motor relay
19 Blower motor speed control
20 Blower motor