LEMON Manuals: Even more car manuals for everyone: 1960-2025
Home >> Ford >> 2019 >> Flex SE >> Repair and Diagnosis (Single Page) >> Heating, Ventilation & A/C (HVAC) >> HVAC Control Systems >> Climate Control System - General Information And Diagnostics >> Description And Operation >> Climate Control System >> Climate Control System - Vehicles With: Electronic Manual Temperature Control(EMTC) - System Operation and Component Description >> System Operation
April 5, 2026: LEMON Manuals is launched! Read the announcement.

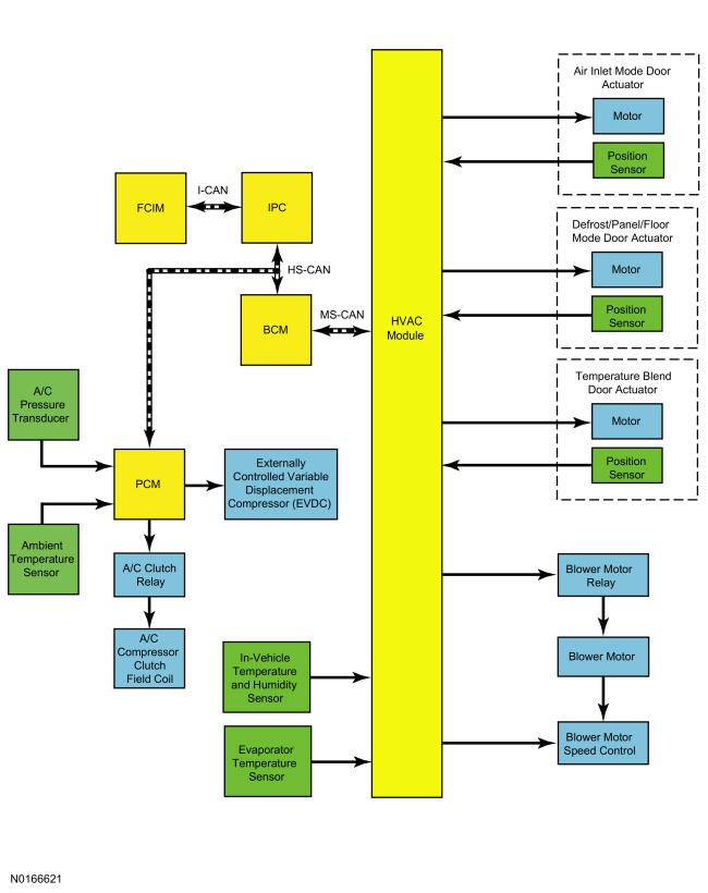
System Operation

GFD322117Courtesy of FORD MOTOR COMPANY