LEMON Manuals: Even more car manuals for everyone: 1960-2025
Home >> Ford >> 2019 >> Fusion S >> Repair and Diagnosis >> External Pages >> Different car >> Section 431 (Module Communications Network) >> Description And Operation >> Communications Network - System Operation and Component Description >> System Diagram
April 5, 2026: LEMON Manuals is launched! Read the announcement.

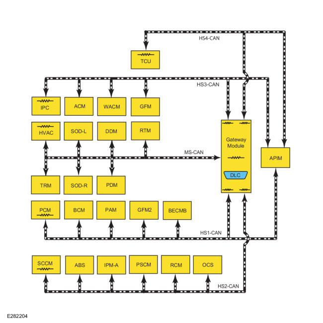
System Diagram

WARNING: This page is about a different car, the 2020 Ford Transit Connect. However, it is still accessible from the selected car via links, so may be relevant.
NOTE: For vehicles equipped with pre-collision assist, the CCM does not communicate directly on the HS-CAN2. The CCM communicates with the IPMA on a private CAN, and the IPMA communicates on the HS-CAN2. For description and diagnostic information, refer to Cruise Control - Adaptive Cruise Control .
GFD455913Courtesy of FORD MOTOR COMPANY