LEMON Manuals: Even more car manuals for everyone: 1960-2025
Home >> Ford >> 2020 >> Edge ST-Line, FWD >> Repair and Diagnosis (Single Page) >> External Pages >> Different car >> Section 44 (Module Communications Network) >> Description And Operation >> Communications Network - System Operation and Component Description >> System Diagram
April 5, 2026: LEMON Manuals is launched! Read the announcement.

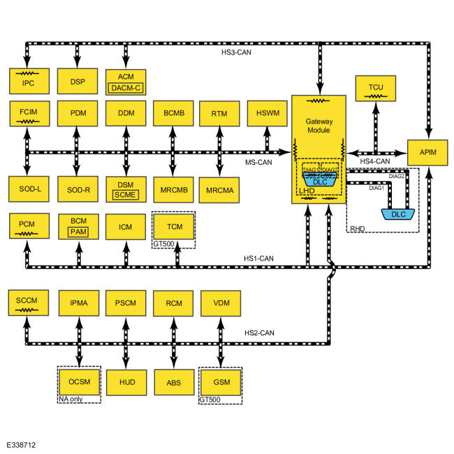
System Diagram

WARNING: This page is about a different car, the 2020 Ford Mustang. However, it is still accessible from the selected car via links, so may be relevant.
NOTE: For vehicles equipped with adaptive cruise control and pre-collision assist, the CCM does not communicate directly on the HS-CAN2. The CCM communicates with the IPMA on a private CAN, and the IPMA communicates on the HS-CAN2. For description and diagnostic information, refer to Cruise Control .
GFD523386Courtesy of FORD MOTOR COMPANY