LEMON Manuals: Even more car manuals for everyone: 1960-2025
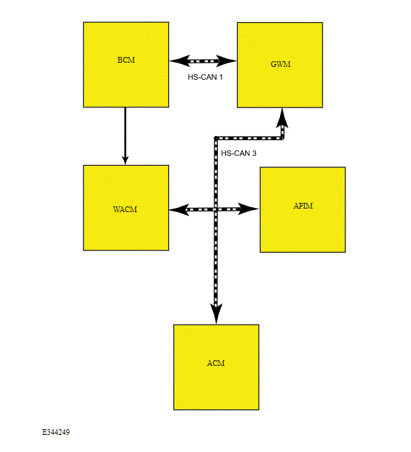
Home >> Ford >> 2021 >> Bronco First Edition, 2D Utility >> Repair and Diagnosis >> Electrical >> Body Electrical >> Accessory Charging >> Description And Operation >> Wireless Accessory Charging Module (WACM) - System Operation and Component Description >> System Operation >> System Diagram
April 5, 2026: LEMON Manuals is launched! Read the announcement.

System Diagram

G00607475Courtesy of FORD MOTOR COMPANY