LEMON Manuals: Even more car manuals for everyone: 1960-2025
Home >> Ford >> 2021 >> Edge ST-Line, FWD >> Repair and Diagnosis >> External Pages >> Different car >> Section 370 (Steering Column) >> Description And Operation >> Steering Column - System Operation and Component Description >> System Diagram
April 5, 2026: LEMON Manuals is launched! Read the announcement.

System Diagram

WARNING: This page is about a different car, the 2020 Ford F-150. However, it is still accessible from the selected car via links, so may be relevant.
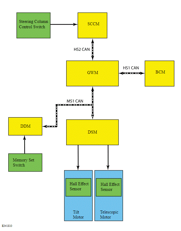
G00620239Courtesy of FORD MOTOR COMPANY
Item Description
1 Steering Column Control Switch
2 SCCM
3 GWM
4 BCM
5 DSM
6 DDM
7 Memory Set Switch
8 Tilt Motor
9 Telescopic Motor
10 Hall Effect Sensor
11 Hall Effect Sensor