LEMON Manuals: Even more car manuals for everyone: 1960-2025
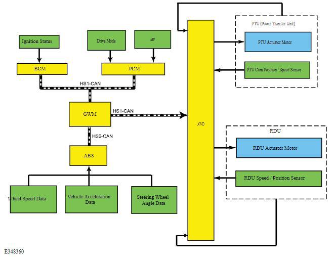
Home >> Ford >> 2021 >> Escape Titanium Plug-In Hybrid >> Repair and Diagnosis >> External Pages >> Different variant/trim >> Section 37 (Four-Wheel Drive Systems) >> Description And Operation >> Four-Wheel Drive Systems - System Operation and Component Description >> System Diagram
April 5, 2026: LEMON Manuals is launched! Read the announcement.

System Diagram

WARNING: This page is about a different variant/trim than selected.
G00604535Courtesy of FORD MOTOR CO.