LEMON Manuals: Even more car manuals for everyone: 1960-2025
Home >> Ford >> 2021 >> Mustang Mach-E Select, AWD >> Repair and Diagnosis >> Electrical >> Charging Systems >> Charging System - General Information >> Description And Operation >> Charging System - System Operation and Component Description >> System Diagram
April 5, 2026: LEMON Manuals is launched! Read the announcement.

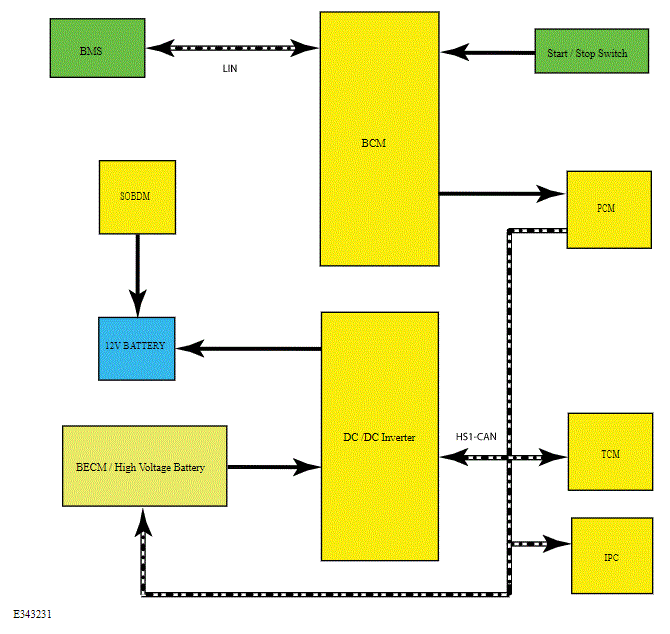
System Diagram

G00599978Courtesy of FORD MOTOR COMPANY