LEMON Manuals: Even more car manuals for everyone: 1960-2025
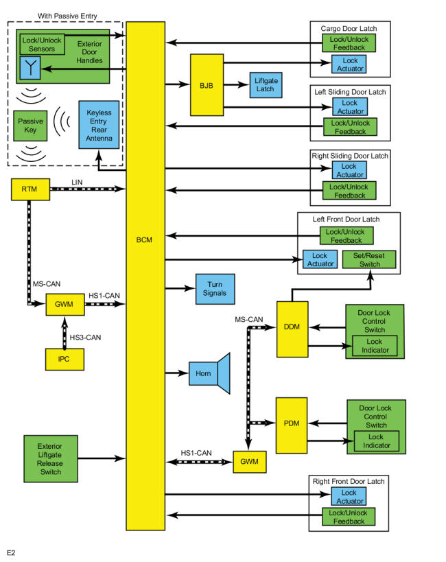
Home >> Ford >> 2021 >> Transit Connect Titanium, Gas/Ethanol >> Repair and Diagnosis (Single Page) >> Accessories & Equipment >> Anti-Theft Systems >> Handles, Locks, Latches And Entry Systems (1 Of 2) >> Description And Operation >> Handles, Locks, Latches and Entry Systems - Vehicles With: One-Touch Open and Close Front Windows - System Operation and Component Description >> System Diagram
April 5, 2026: LEMON Manuals is launched! Read the announcement.

System Diagram

GFD574215Courtesy of FORD MOTOR COMPANY