LEMON Manuals: Even more car manuals for everyone: 1960-2025
Home >> Ford >> 2023 >> Explorer ST-Line, 4WD >> Repair and Diagnosis (Single Page) >> Steering >> Steering Column >> Description And Operation >> Steering Column - System Operation And Component Description >> System Diagram >> Notes
April 5, 2026: LEMON Manuals is launched! Read the announcement.

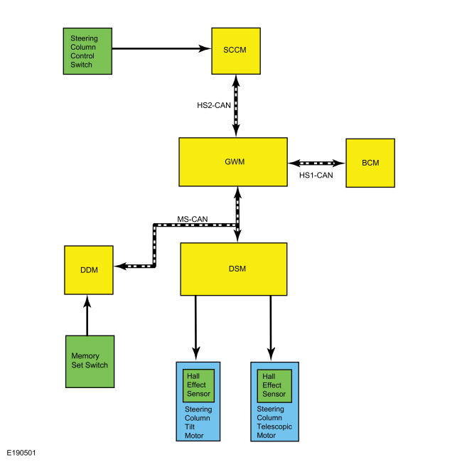
System Diagram: Notes

GFD655493Courtesy of FORD MOTOR COMPANY