LEMON Manuals: Even more car manuals for everyone: 1960-2025
Home >> Ford >> 2024 >> Escape ST-Line, 4WD >> Repair and Diagnosis (Single Page) >> Heating, Ventilation & A/C (HVAC) >> HVAC Control Systems >> Climate Control System - General Information (Specifications - Description & Operation) >> Description And Operation >> Climate Control System - Vehicles With: Dual Automatic Temperature Control (DATC) Electronic Automatic Temperature Control (EATC) - System Operation and Component Description >> System Diagram
April 5, 2026: LEMON Manuals is launched! Read the announcement.

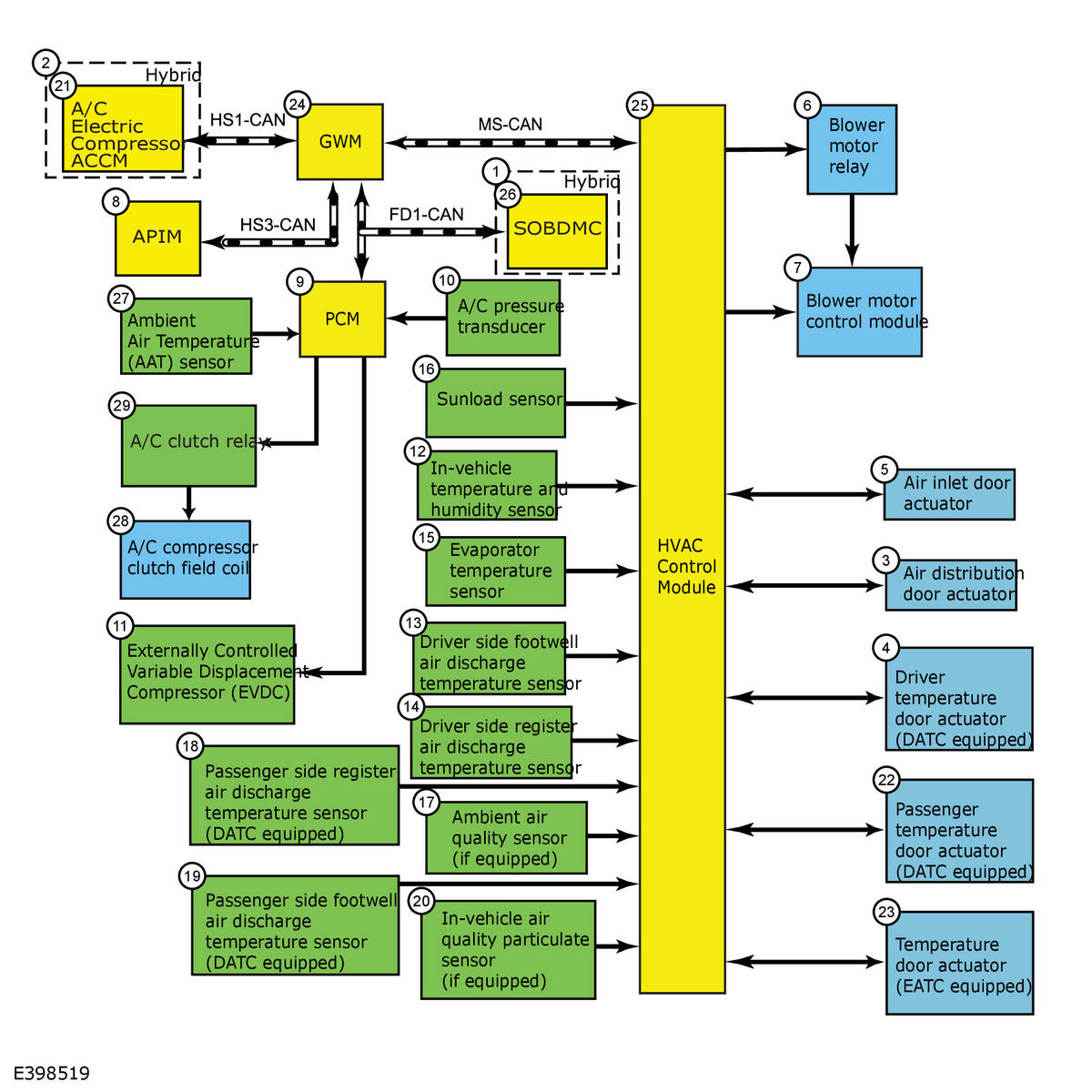
System Diagram

GFD830192Courtesy of FORD MOTOR COMPANY
Item Description
1 Hybrid
2 Hybrid
3 Air distribution door actuator
4 Driver temperature door actuator (DATC equipped)
5 Air inlet door actuator
6 Blower motor relay
7 Blower motor control module
8 APIM
9 PCM
10 A/C pressure transducer
11 Externally Controlled Variable Displacement Compressor (EVDC)
12 In-vehicle temperature and humidity sensor
13 Driver side footwell air discharge temperature sensor
14 Driver side register air discharge temperature sensor
15 Evaporator temperature sensor
16 Sunload sensor
17 Ambient air quality sensor (if equipped)
18 Passenger side register air discharge temperature sensor (DATC equipped)
19 Passenger side footwell air discharge temperature sensor (DATC equipped)
20 In-vehicle air quality particulate sensor (if equipped)
21 A/C Electric Compressor ACCM
22 Passenger temperature door actuator (DATC equipped)
23 Temperature door actuator (EATC equipped)
24 GWM
25 ACCM Control Module
26 SOBDMC
27 Ambient Air Temperature (AAT) sensor
28 A/C compressor clutch field coil
29 A/C clutch relay