LEMON Manuals: Even more car manuals for everyone: 1960-2025
Home >> Ford >> 2024 >> Escape ST-Line, 4WD >> Repair and Diagnosis (Single Page) >> Heating, Ventilation & A/C (HVAC) >> HVAC Control Systems >> Climate Control System - General Information (Specifications - Description & Operation) >> Description And Operation >> Climate Control System - Vehicles With: Electronic Manual Temperature Control (EMTC) - System Operation and Component Description >> System Diagram
April 5, 2026: LEMON Manuals is launched! Read the announcement.

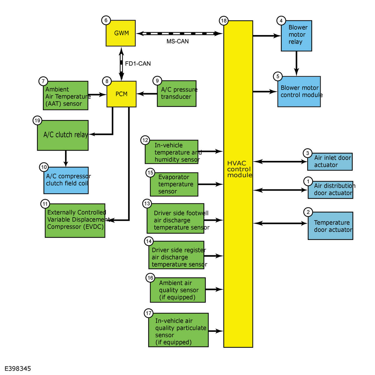
System Diagram

GFD830189Courtesy of FORD MOTOR COMPANY
Item Description
1 Air distribution door actuator
2 Temperature door actuator
3 Air inlet door actuator
4 Blower motor relay
5 Blower motor control module
6 GWM
7 Ambient Air Temperature (AAT) sensor
8 PCM
9 A/C pressure transducer
10 A/C compressor clutch field coil
11 Externally Controlled Variable Displacement Compressor (EVDC)
12 In-vehicle temperature and humidity sensor
13 Driver side footwell air discharge temperature sensor
14 Driver side register air discharge temperature sensor
15 Evaporator temperature sensor
16 Ambient air quality sensor (if equipped)
17 In-vehicle air quality particulate sensor (if equipped)
18 HVAC control module
19 A/C clutch relay

paragraph