LEMON Manuals: Even more car manuals for everyone: 1960-2025
Home >> GMC >> 1983 >> Jimmy 5.7 L >> Repair and Diagnosis >> Engine Performance >> System >> Feedback Carburetor Tests W/Codes >> Code 45 - Rich O2 Sensor Failure
April 5, 2026: LEMON Manuals is launched! Read the announcement.

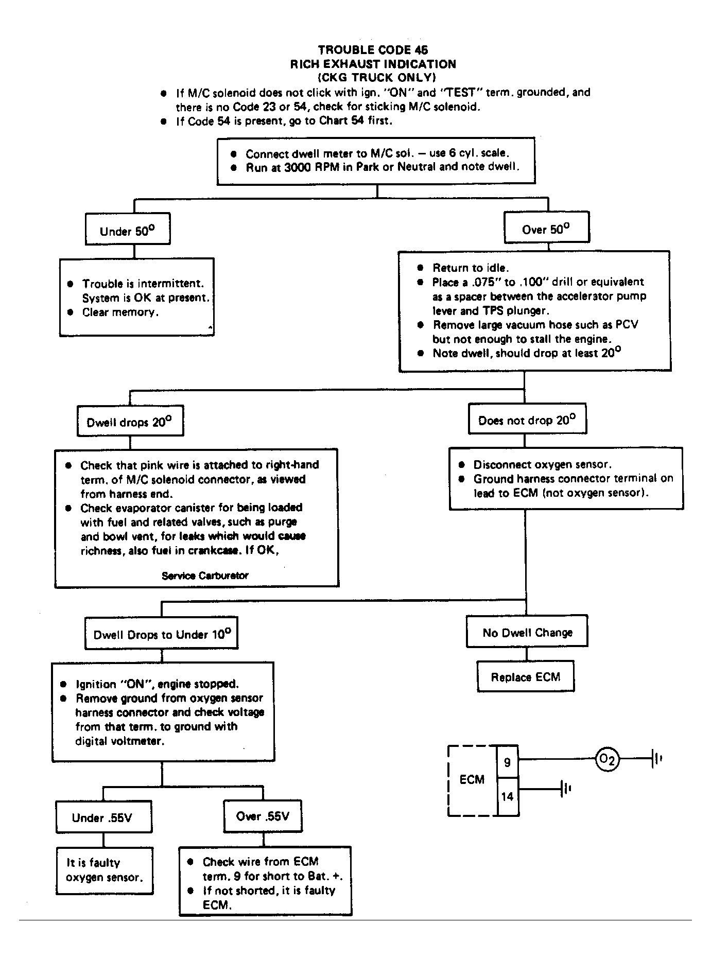
Code 45 - Rich O2 Sensor Failure

Fig 1: Flow Chart, Code 45 - Rich Oxygen (O2) Sensor Failure
G8519
NOTE: If M/C solenoid does not click with ignition ON and TEST terminal grounded, and there is no Code 23 or 54, check for sticking M/C solenoid. If Code 54 is present, go to Chart 54 first.
Fig 2: Flow Chart, Code 45 - Rich Oxygen (O2) Sensor Failure
GB0048245