LEMON Manuals: Even more car manuals for everyone: 1960-2025
Home >> GMC >> 1995 >> Forward Control 4.3 Z, Automatic >> Repair and Diagnosis (Single Page) >> Engine Performance >> System >> Engine Controls - System/Component Tests - 4.3L. >> Relays, Solenoids, Motors & Modules >> Relays >> Fuel Pump Relay
April 5, 2026: LEMON Manuals is launched! Read the announcement.

Fuel Pump Relay

  1. If a prolonged crank is required to start vehicle, fuel pump relay may be faulty. To verify, start engine. With engine running, disconnect oil pressure switch (fuel pump back-up circuit). If engine stalls, fuel pump relay is faulty. If vehicle continues to run, relay is okay. Check for other causes of prolonged crank.
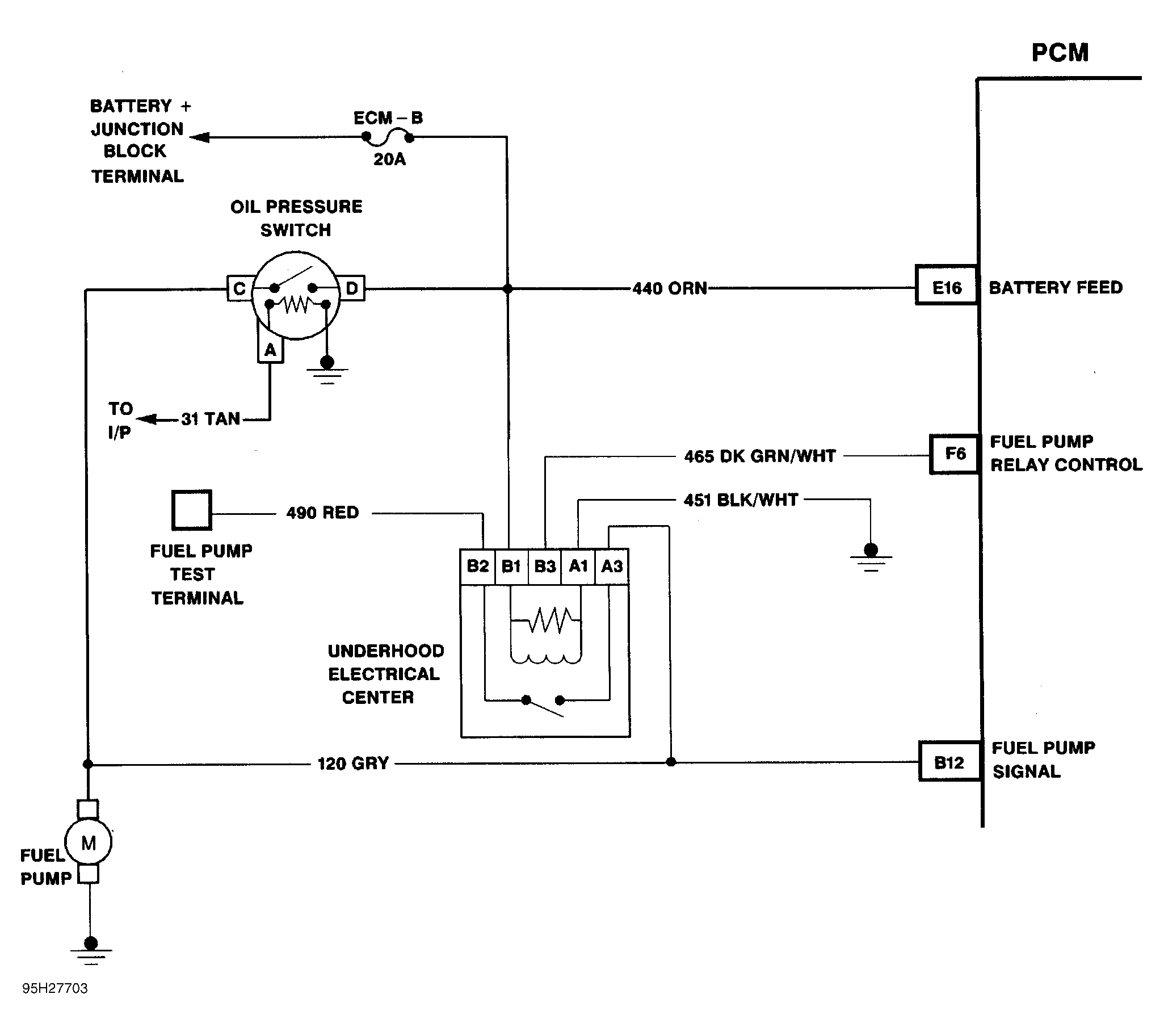
  2. To test fuel pump relay, disconnect fuel pump relay. Refer to COMPONENT LOCATIONS . Apply battery voltage and ground to fuel pump relay winding terminals (control and ground). See Fig 1-7.
  3. Using an ohmmeter, check continuity between fuel pump relay control and ground terminals. Continuity should exist. If continuity does not exist, fuel pump relay is defective.
  4. To by-pass fuel pump relay on vehicle (fuel pump not operating), turn ignition off. Disconnect fuel pump relay connector. Using a fused jumper wire, connect fuel pump test connector to positive side of battery. Fuel pump should run.
  5. If fuel pump runs, check for faulty connections to relay or replace defective relay. To locate fuel pump test connector, refer to COMPONENT LOCATIONS .
Fig 1: Fuel Pump Relay Schematic (4.3L "S" & "T" Pickup & Utility With A/T)
G95G27702Courtesy of GENERAL MOTORS CORP.
Fig 2: Fuel Pump Relay Schematic (4.3L A/T "C" & "K" Series)
G95H27703Courtesy of GENERAL MOTORS CORP.
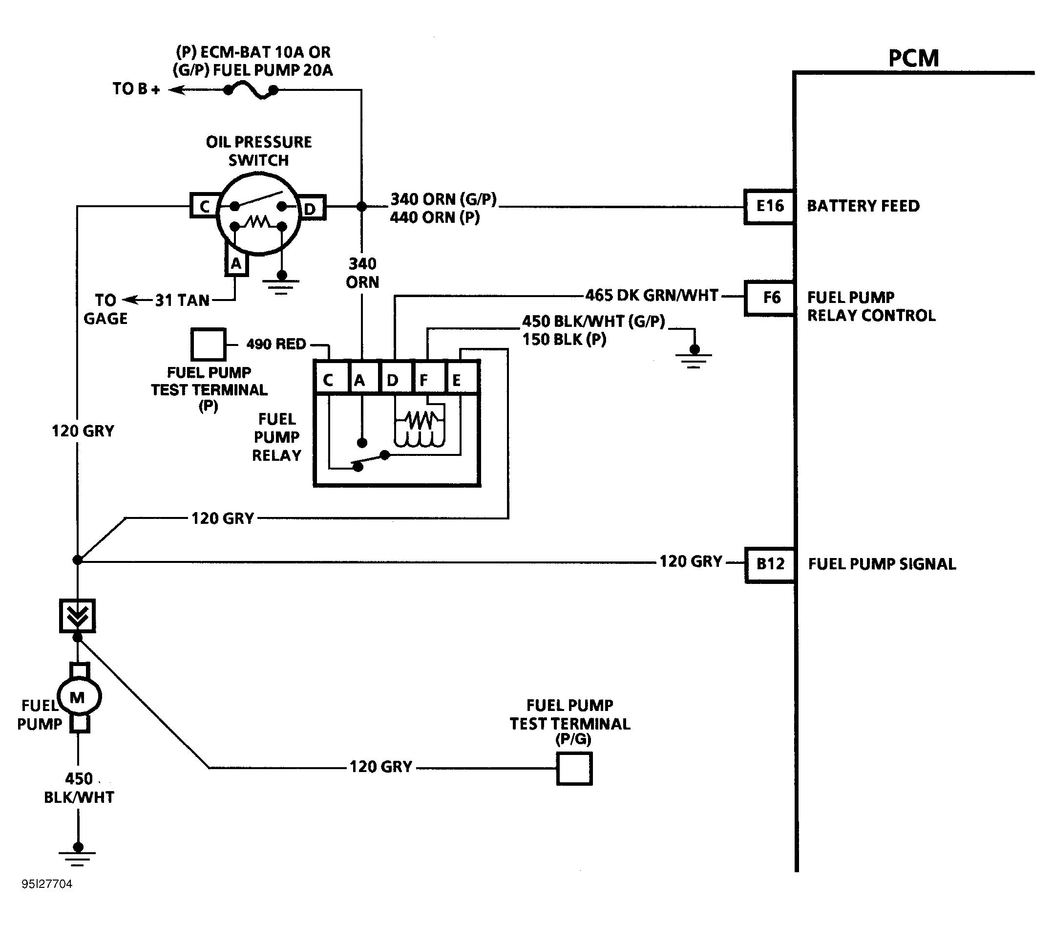
Fig 3: Fuel Pump Relay Schematic (4.3L "G" & "P" Series)
G95I27704Courtesy of GENERAL MOTORS CORP.
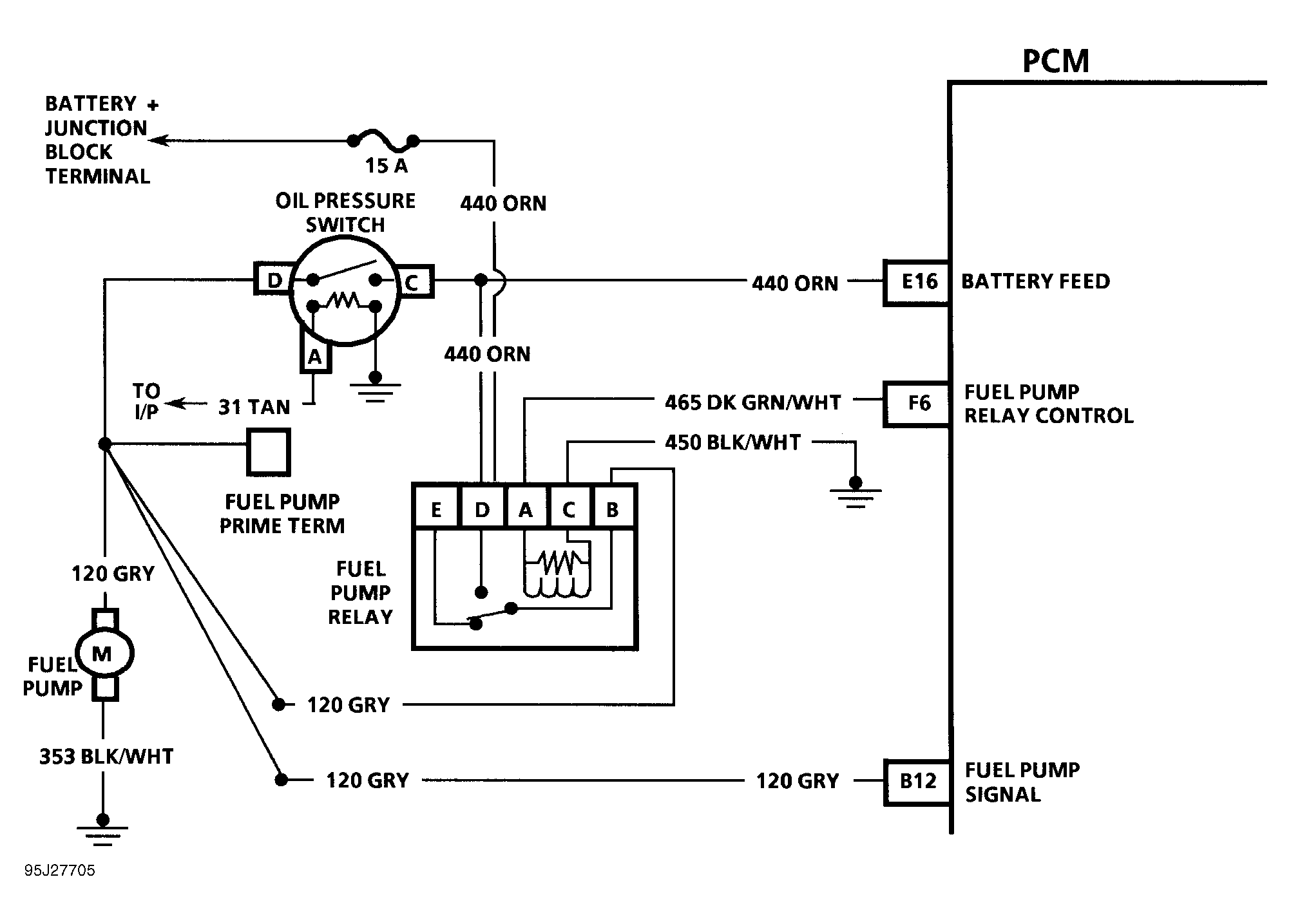
Fig 4: Fuel Pump Relay Schematic (4.3L "L" & "M" Series)
G95J27705Courtesy of GENERAL MOTORS CORP.
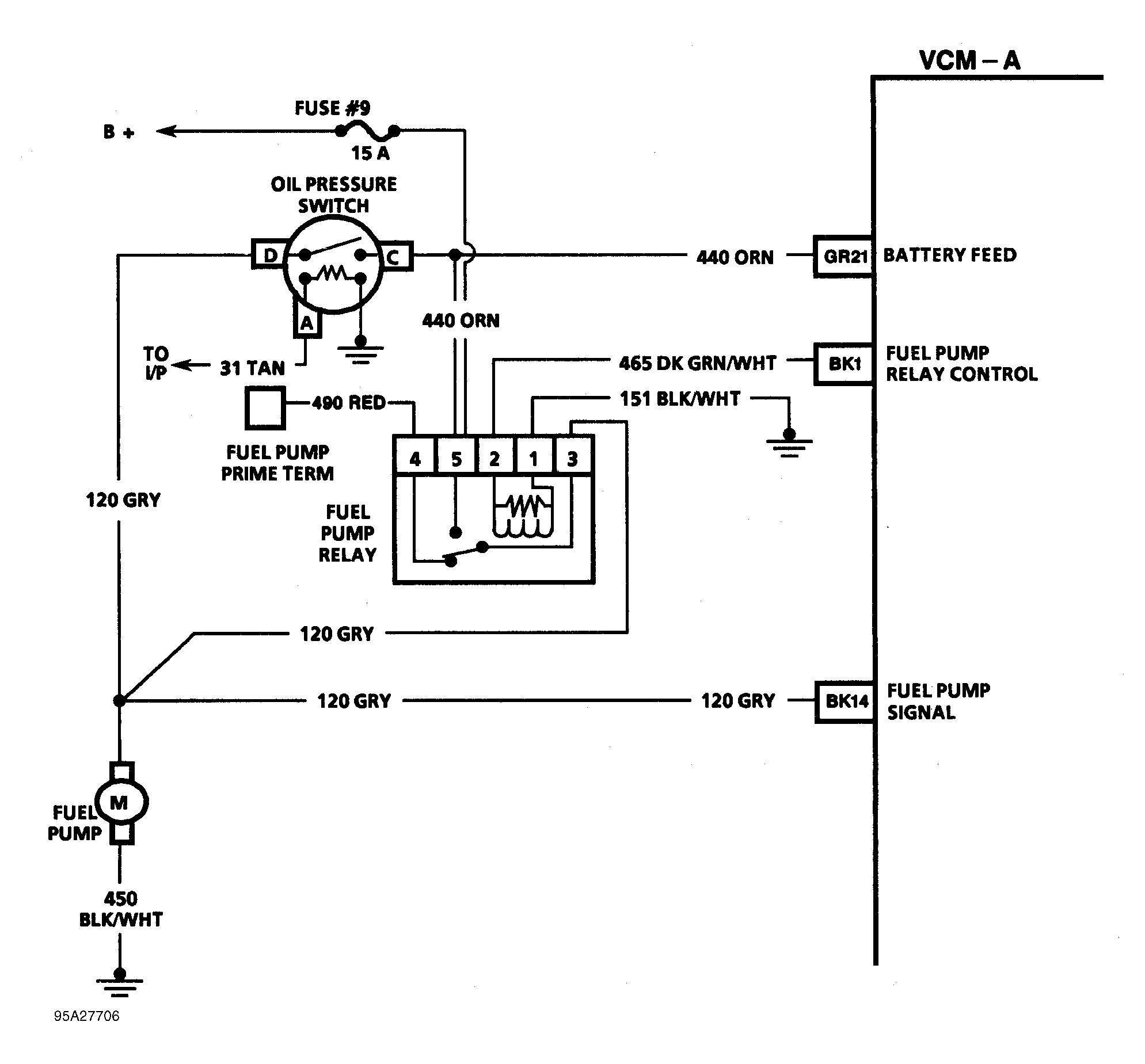
Fig 5: Fuel Pump Relay Schematic (4.3L VIN W "S" & "T" Pickup & Utility)
G95A27706Courtesy of GENERAL MOTORS CORP.
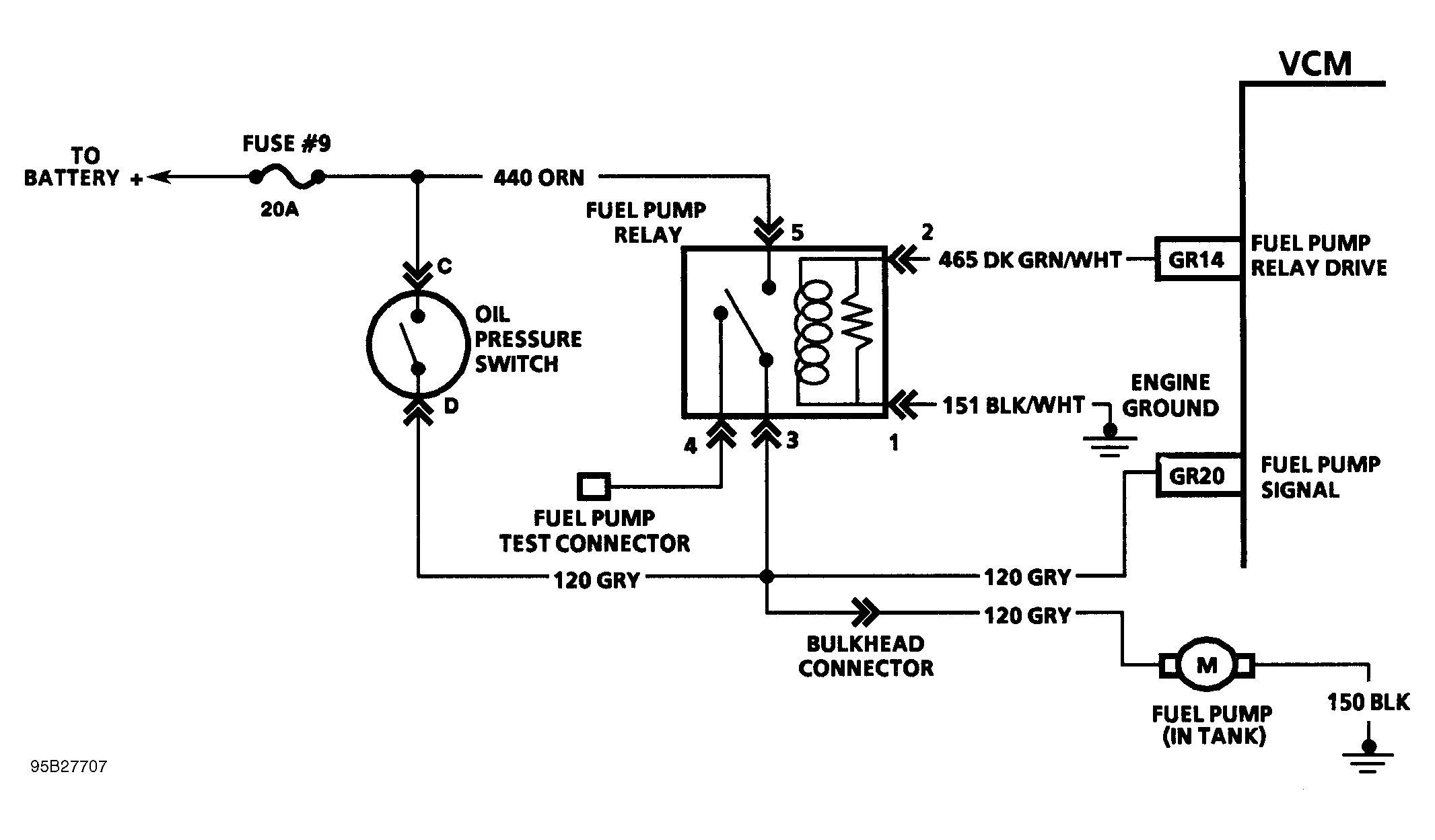
Fig 6: Fuel Pump Relay Schematic (4.3L VIN Z "S" & "T" M/T)
G95B27707Courtesy of GENERAL MOTORS CORP.